EN
流式同型对照抗体
Anti-Human CTGF/CCN2 Antibody (SAA0452)
All
TD-HB719107_1.jpg
TD-HB719107_2.jpg
TD-HB719107_3.jpg
  • CatalogTD-HB719107
  • ClonalitymAb
  • Application ELISA, FCM
  • Synonyms
  • 规格
    50ug
  • 价格
    ¥询价
定制服务咨询

Anti-Human CTGF/CCN2 Antibody (SAA0452)


Catalog No. TD-HB719107
Species reactivity Human
Applications ELISA, FCM
Host species Mouse
Isotype IgG1, kappa
Clone ID SAA0452
Clonality Monoclonal
Target IGFBP8, IGF-binding protein 8, IBP-8, CTGF, HCS24, CCN family member 2, CCN2, Cellular communication network factor 2, Hypertrophic chondrocyte-specific protein 24, Connective tissue growth factor, Insulin-like growth factor-binding protein 8, IGFBP-8
Endotoxin level Please contact with the lab for this information.
Purity >95% as determined by SDS-PAGE.
Purification Protein A/G purified from cell culture supernatant.
Accession P29279
Form Liquid
Storage buffer 0.01M PBS, pH 7.4, 0.09% Sodium azide.
Stability and Storage Use a manual defrost freezer and avoid repeated freeze-thaw cycles. Store at 4°C short term (1-2 weeks). Store at -20°C 12 months. Store at -80°C long term.
Note For research use only.

 

TD-HB719107_1.jpg
Bioactivity
 
SEC-HPLC detection for Anti-Human CTGF/CCN2 Antibody (ABS2063).
TD-HB719107_2.jpg
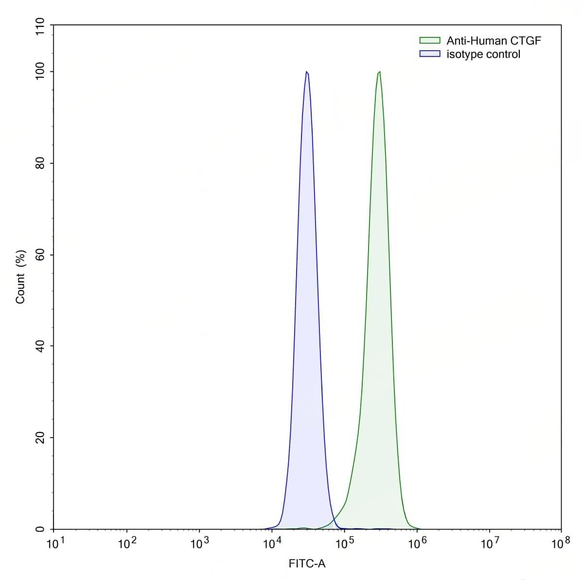
Flow Cytometry
 
Flow-cytometry using anti-human CTGF antibody.CTGF Transfected CHO cells were stained with an irrelevant antibody (Blue Histogram) or an anti-human CTGF antibody monoclonal antibody (Catalog # TD-HB719107 ,Green Histogram) at a concentration of 5 µg/ml for 30 mins at RT. After washing, bound antibody was detected using a FITC conjugated goat anti-mouse antibody (Catalog # TD-MF690414) and cells analysed on a NovoCyte Flow Cytometer.
TD-HB719107_3.jpg
Flow Cytometry
 
Flow-cytometry using anti-human CTGF antibody.HUVEC cells were stained with an irrelevant antibody (Blue Histogram) or an anti-human CTGF antibody monoclonal antibody (Catalog # TD-HB719107 ,Green Histogram) at a concentration of 5 µg/ml for 30 mins at RT. After washing, bound antibody was detected using a FITC conjugated goat anti-mouse antibody (Catalog # TD-MF690414) and cells analysed on a NovoCyte Flow Cytometer.