EN
流式同型对照抗体
Anti-Human CTGF/CCN2 Antibody (SAA0452), FITC
All
TD-HB719117_1.jpg
  • CatalogTD-HB719117
  • ClonalitymAb
  • Application ELISA, FCM
  • Synonyms
  • 规格
    50T
  • 价格
    ¥询价
定制服务咨询

Anti-Human CTGF/CCN2 Antibody (SAA0452), FITC


Catalog No. TD-HB719117
Species reactivity Human
Applications ELISA, FCM
Host species Mouse
Isotype IgG1, kappa
Clone ID SAA0452
Conjugation FITC
Clonality Monoclonal
Target IGFBP8, IGF-binding protein 8, IBP-8, CTGF, HCS24, CCN family member 2, CCN2, Cellular communication network factor 2, Hypertrophic chondrocyte-specific protein 24, Connective tissue growth factor, Insulin-like growth factor-binding protein 8, IGFBP-8
Endotoxin level Please contact with the lab for this information.
Accession P29279
Form Liquid
Storage buffer 0.01M PBS, pH 7.4, 0.2% BSA, 0.05% Proclin 300.
Stability and Storage Store at 4°C for 12 months. Protect from light. Do not freeze.
Note For flow cytometric staining, the suggested use of this reagent is 0.5 µg per million cells in 100 µL volume. It is recommended that the reagent be titrated for optimal performance for each application. For research use only.

 

TD-HB719117_1.jpg
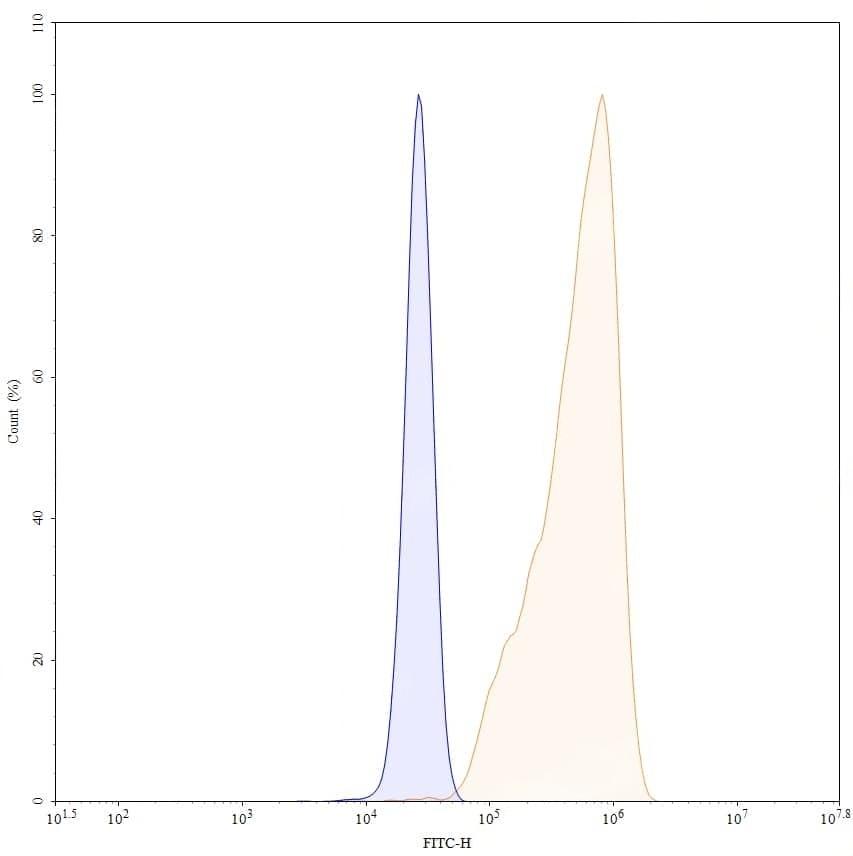
Flow CytoMetry
 
Flow-cytometry using FITC anti-human CTGF antibody. MG-63 cells were fixed and permeabilized, then stained with an irrelevant antibody (Blue Histogram) or an FITC anti-human CTGF monoclonal antibody (Catalog: TD-HB719117, Yellow Histogram) at a concentration of 5 µg/ml for 30 mins at RT. After washing, cells analysed on a NovoCyte Flow Cytometer.