Anti-Human CD34 Antibody (QBEND-10), FITC(TD-HB766217) is amouse monoclonalantibody detectingCD34inFCM. Suitable forHuman.HighlightsFlow Cytometry— Validated for flow cytometry applications.Fluorescent Label— Direct conjugate for streamlined workflows.
Species reactivity
Human
Applications
FCM
Host species
Mouse
Isotype
IgG1, lambda
Conjugation
FITC
Clone ID
QBEND-10
Clonality
Monoclonal
Target
CD34, Hematopoietic progenitor cell antigen CD34
Endotoxin level
Please contact with the lab for this information.
Accession
P28906
Form
Liquid
Storage buffer
0.01M PBS, pH 7.4, 0.2% BSA, 0.05% Proclin 300.Please refer to the specific buffer information in the hardcopy of datasheet or the lot-specific COA.
Stability and Storage
Store at 4°C for 12 months. Protect from light. Do not freeze.
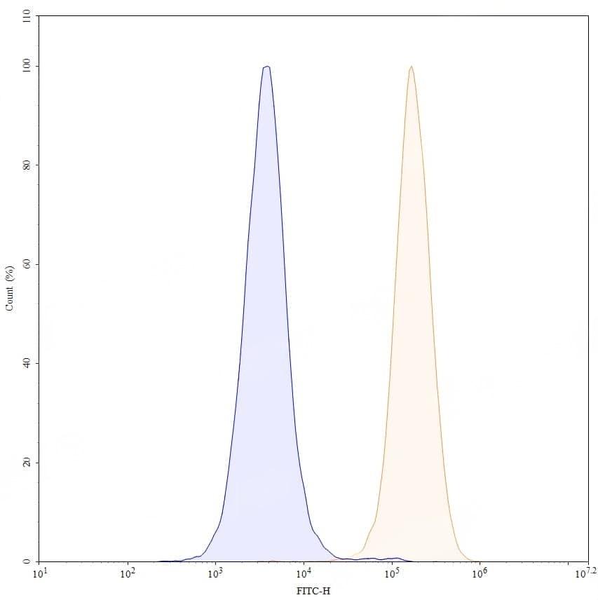
Caption
Flow-cytometry using FITC anti-human CD34 antibody. KG-1 cells were stained with an irrelevant antibody (Blue Histogram) or an FITC anti-human CD34 monoclonal antibody (Catalog No.:TD-HB766217, Yellow Histogram) at a concentration of 5 µg/ml for 30 mins at RT. After washing, cells analysed on a NovoCyte Flow Cytometer.
Note
For flow cytometric staining, the suggested use of this reagent is 0.5 µg per million cells in 100 µL volume. It is recommended that the reagent be titrated for optimal performance for each application. For research use only.