EN
流式同型对照抗体
Anti-Human CD40/TNFRSF5 Antibody (SAA0014), PE
All
TD-HB782227_1.jpg
  • CatalogTD-HB782227
  • ClonalitymAb
  • Application FCM
  • Synonyms
  • 规格
    50T
  • 价格
    ¥询价
定制服务咨询
Catalog No. TD-HB782227
Species reactivity Human
Applications FCM
Host species Human
Isotype IgG2, kappa
Clone ID SAA0014
Conjugation PE
Clonality Monoclonal
Target Tumor necrosis factor receptor superfamily member 5, B-cell surface antigen CD40, Bp50, CD40L receptor, TNFRSF5, CDw40, CD40
Endotoxin level Please contact with the lab for this information.
Accession P25942
Form Liquid
Storage buffer 0.01M PBS, pH 7.4, 0.2% BSA, 0.05% Proclin 300.
Stability and Storage Store at 4°C for 12 months. Protect from light. Do not freeze.
Note For flow cytometric staining, the suggested use of this reagent is 0.5 µg per million cells in 100 µL volume. It is recommended that the reagent be titrated for optimal performance for each application. For research use only.

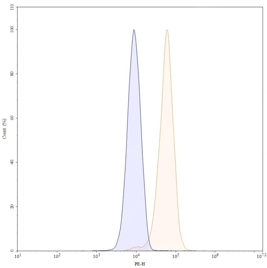
TD-HB782227_1.jpg
Flow CytoMetry
 
Flow-cytometry using PE anti-human CD40 antibody. U2OS cells were stained with an irrelevant antibody (Blue Histogram) or an PE anti-human CD40 monoclonal antibody (Catalog: TD-HB782227, Yellow Histogram) at a concentration of 5 µg/ml for 30 mins at RT. After washing, and cells analysed on a NovoCyte Flow Cytometer.