EN
流式同型对照抗体
Anti-Human CD27 Antibody (1F5)
All
TD-HB796307_1.jpg
  • CatalogTD-HB796307
  • ClonalitymAb
  • Application FCM
  • Synonyms
  • 规格
    50ug
  • 价格
    ¥询价
定制服务咨询
Catalog No. TD-HB796307
Species reactivity Human
Applications FCM
Host species Human
Isotype IgG1, kappa
Clone ID 1F5
Clonality Monoclonal
Target CD27L receptor, TNFRSF7, T14, CD27 antigen, Tumor necrosis factor receptor superfamily member 7, CD27, T-cell activation antigen CD27
Endotoxin level Please contact with the lab for this information.
Purity >95% as determined by SDS-PAGE.
Purification Protein A/G purified from cell culture supernatant.
Accession P26842
Form Liquid
Storage buffer 0.01M PBS, pH 7.4, 0.09% Sodium azide.
Stability and Storage Use a manual defrost freezer and avoid repeated freeze-thaw cycles. Store at 4°C short term (1-2 weeks). Store at -20°C 12 months. Store at -80°C long term.
Note For research use only.

 


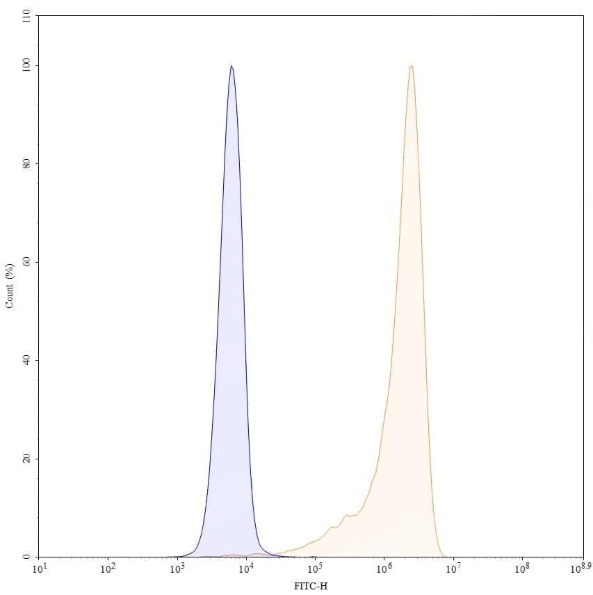
TD-HB796307_1.jpg
Flow CytoMetry
 
Flow-cytometry using anti-human CD27 antibody. Untransfected cells (blue Histogram) and Transfected cells (Yellow Histogram) were stained with an anti-human CD27 monoclonal antibody (Catalog: TD-HB796307) at a concentration of 5 µg/ml for 30 mins at RT. After washing, bound antibody was detected using a Goat Anti-Human IgG H&L Polyclonal Antibody, FITC (abinScience: HF690414) and cells analysed on a NovoCyte Flow Cytometer.