EN
流式同型对照抗体
Anti-Human FOLR1 Antibody (SAA0117)
All
TD-HB825107_1.jpg
TD-HB825107_2.jpg
  • CatalogTD-HB825107
  • ClonalitymAb
  • Application FCM
  • Synonyms
  • 规格
    50ug
  • 价格
    ¥询价
定制服务咨询
Catalog No. TD-HB825107
Species reactivity Human
Applications FCM
Host species Human
Isotype IgG1, kappa
Clone ID SAA0117
Clonality Monoclonal
Target Folate receptor alpha, FOLR, FOLR1, Adult folate-binding protein, Folate receptor 1, FR-alpha, KB cells FBP, FBP, Ovarian tumor-associated antigen MOv18, Folate receptor, adult
Endotoxin level Please contact with the lab for this information.
Purity >95% as determined by SDS-PAGE.
Purification Protein A/G purified from cell culture supernatant.
Accession P15328
Form Liquid
Storage buffer 0.01M PBS, pH 7.4.
Stability and Storage Use a manual defrost freezer and avoid repeated freeze-thaw cycles. Store at 4°C short term (1-2 weeks). Store at -20°C 12 months. Store at -80°C long term.
Note For research use only.

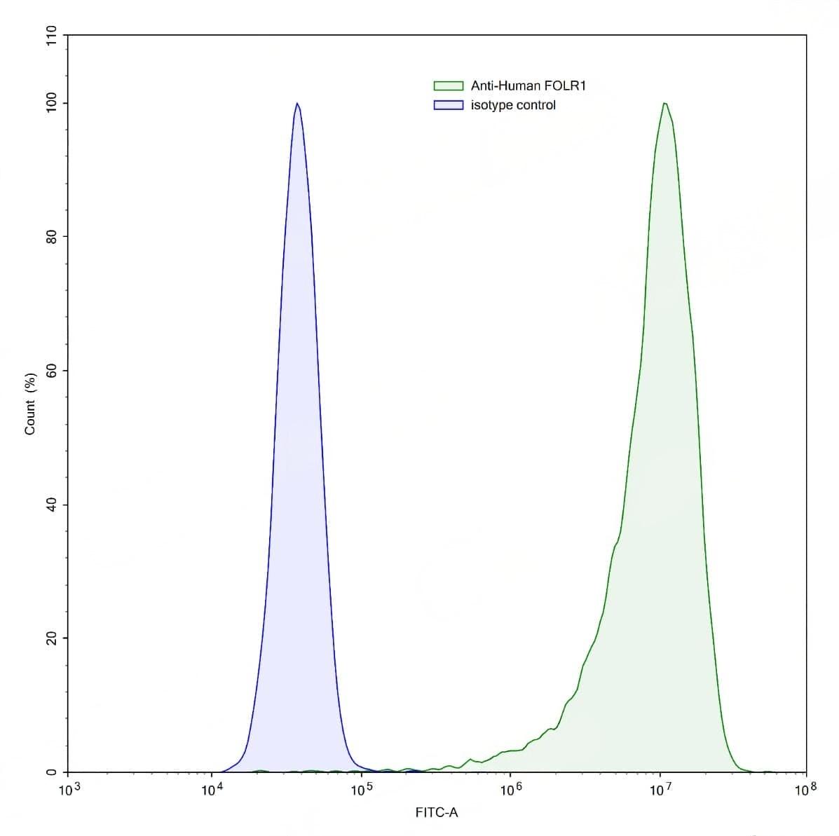
TD-HB825107_1.jpg
Flow Cytometry
 
Flow-cytometry using anti-human FOLR1 antibody.HeLa cells were stained with an irrelevant antibody (Blue Histogram) or an anti-human FOLR1 antibody monoclonal antibody (Catalog # TD-HB825107 ,Green Histogram) at a concentration of 5 µg/ml for 30 mins at RT. After washing, bound antibody was detected using a FITC conjugated goat anti-human antibody (Catalog # TDHF690414) and cells analysed on a NovoCyte Flow Cytometer.
TD-HB825107_2.jpg
Flow Cytometry
 
Flow-cytometry using anti-human FOLR1 antibody.MCF7 cells were stained with an irrelevant antibody (Blue Histogram) or an anti-human FOLR1 antibody monoclonal antibody (Catalog # TD-HB825107 ,Green Histogram) at a concentration of 5 µg/ml for 30 mins at RT. After washing, bound antibody was detected using a FITC conjugated goat anti-human antibody (Catalog # TD-HF690414) and cells analysed on a NovoCyte Flow Cytometer.