EN
流式同型对照抗体
Anti-Human FOLR1 Antibody (SAA0117), PE
All
TD-HB825127_1.jpg
  • CatalogTD-HB825127
  • ClonalitymAb
  • Application FCM
  • Synonyms
  • 规格
    50T
  • 价格
    ¥询价
定制服务咨询
Catalog No. TD-HB825127
Species reactivity Human
Applications FCM
Host species Human
Isotype IgG1, kappa
Clone ID SAA0117
Conjugation PE
Clonality Monoclonal
Target Folate receptor alpha, FOLR, FOLR1, Adult folate-binding protein, Folate receptor 1, FR-alpha, KB cells FBP, FBP, Ovarian tumor-associated antigen MOv18, Folate receptor, adult
Endotoxin level Please contact with the lab for this information.
Accession P15328
Form Liquid
Storage buffer 0.01M PBS, pH 7.4, 0.2% BSA, 0.05% Proclin 300.
Stability and Storage Store at 4°C for 12 months. Protect from light. Do not freeze.
Note For flow cytometric staining, the suggested use of this reagent is 0.5 µg per million cells in 100 µL volume. It is recommended that the reagent be titrated for optimal performance for each application. For research use only.

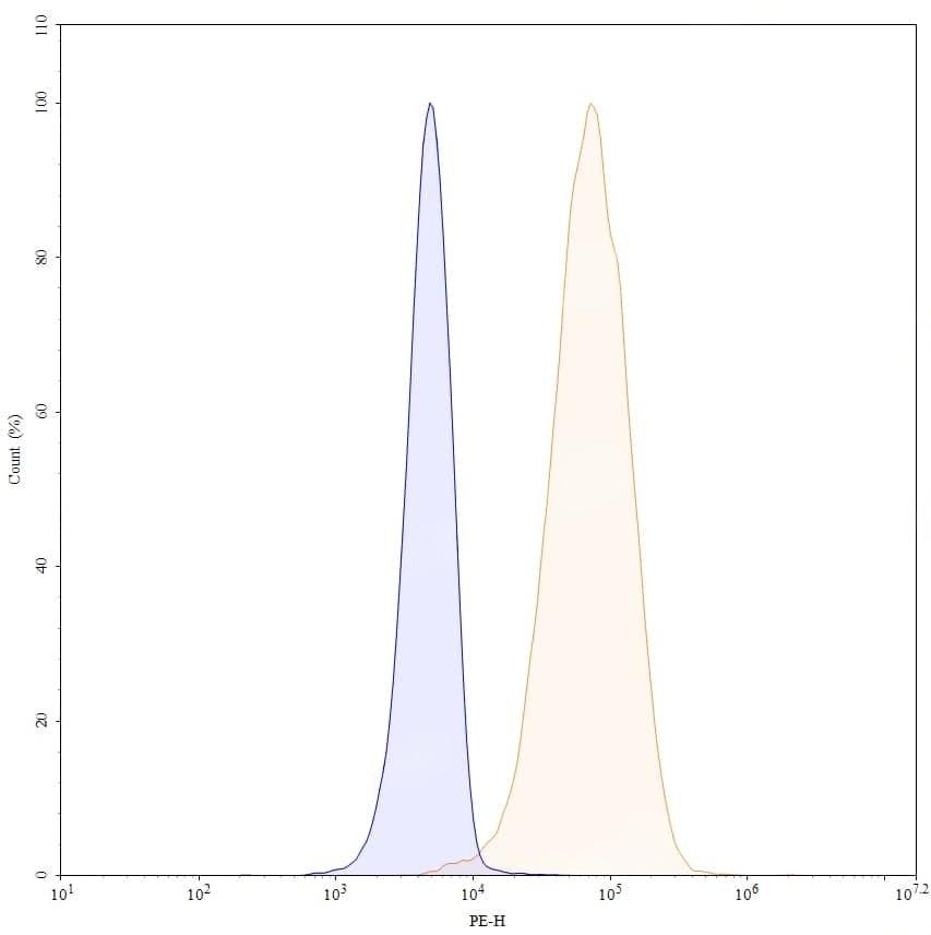
TD-HB825127_1.jpg
Flow CytoMetry
 
Flow-cytometry using PE anti-human FOLR1 antibody. Hela cells were stained with an irrelevant antibody (Blue Histogram) or an PE anti-human FOLR1 monoclonal antibody (Catalog: TD-HB825127, Yellow Histogram) at a concentration of 5 µg/ml for 30 mins at RT. After washing, and cells analysed on a NovoCyte Flow Cytometer.