EN
流式同型对照抗体
Anti-Human CD66a/CEACAM1 Antibody (SAA0761), PE
All
TD-HB880127_1.jpg
  • CatalogTD-HB880127
  • ClonalitymAb
  • Application ELISA, FCM
  • Synonyms
  • 规格
    50T
  • 价格
    ¥询价
定制服务咨询
Catalog No. TD-HB880127
Species reactivity Human
Applications ELISA, FCM
Host species Mouse
Isotype IgG2a
Clone ID SAA0761
Conjugation PE
Clonality Monoclonal
Target CD66a, BGP-1, Biliary glycoprotein 1, CEACAM1, Carcinoembryonic antigen-related cell adhesion molecule 1, BGP, BGP1
Endotoxin level Please contact with the lab for this information.
Accession P13688
Form Liquid
Storage buffer 0.01M PBS, pH 7.4, 0.2% BSA, 0.05% Proclin 300.
Stability and Storage Store at 4°C for 12 months. Protect from light. Do not freeze.
Note For flow cytometric staining, the suggested use of this reagent is 0.5 µg per million cells in 100 µL volume. It is recommended that the reagent be titrated for optimal performance for each application. For research use only.

 


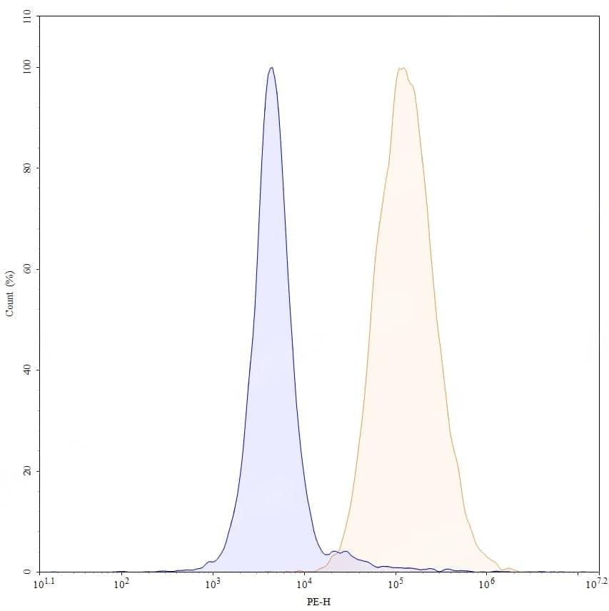
TD-HB880127_1.jpg
Flow CytoMetry
 
Flow-cytometry using PE anti-human CD66a antibody. HT-29 cells were stained with an irrelevant antibody (Blue Histogram) or an PE anti-human CD66a monoclonal antibody (Catalog: TD-HB880127, Yellow Histogram) at a concentration of 5 µg/ml for 30 mins at RT. After washing, cells analysed on a NovoCyte Flow Cytometer.