Anti-Human CD52 Antibody (SAA0023), PE(TD-HB894127) is ahuman monoclonalantibody detectingHuman epididymis-specific protein 5inFCM. Suitable forHuman.HighlightsFlow Cytometry— Validated for flow cytometry applications.
Species reactivity
Human
Applications
FCM
Host species
Human
Isotype
IgG1, kappa
Conjugation
PE
Clone ID
SAA0023
Clonality
Monoclonal
Target
Human epididymis-specific protein 5, CDW52, CAMPATH-1 antigen, Cambridge pathology 1 antigen, He5, HE5, Epididymal secretory protein E5, CD52, CDw52
Endotoxin level
Please contact with the lab for this information.
Accession
P31358
Form
Liquid
Storage buffer
0.01M PBS, pH 7.4, 0.2% BSA, 0.05% Proclin 300.Please refer to the specific buffer information in the hardcopy of datasheet or the lot-specific COA.
Stability and Storage
Store at 4°C for 12 months. Protect from light. Do not freeze.
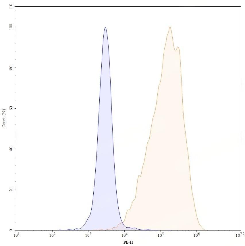
Caption
Flow-cytometry PE using anti-human CD52 antibody. Untransfected cells (blue Histogram) and Transfected cells (Yellow Histogram) were stained with an PE anti-human CD52 monoclonal antibody (Catalog No.:TD-HB894127) at a concentration of 5 µg/ml for 30 mins at RT. After washing, cells analysed on a NovoCyte Flow Cytometer.
Note
For flow cytometric staining, the suggested use of this reagent is 0.5 µg per million cells in 100 µL volume. It is recommended that the reagent be titrated for optimal performance for each application. For research use only.