EN
流式同型对照抗体
Anti-Mouse CD40/TNFRSF5 Antibody (FGK45), FITC
All
TD-MB782117_1.jpg
  • CatalogTD-MB782117
  • ClonalitymAb
  • Application FCM
  • Synonyms
  • 规格
    50T
  • 价格
    ¥询价
定制服务咨询

Catalog No.

TD-MB782117

Species reactivity

Mouse

Applications

FCM

Host species

Rat

Isotype

IgG2a, kappa

Clone ID

FGK45

Conjugation

FITC

Clonality

Monoclonal

Target

Tumor necrosis factor receptor superfamily member 5, B-cell surface antigen CD40, Bp50, CD40L receptor, TNFRSF5, CDw40, CD40

Endotoxin level

Please contact with the lab for this information.

Accession

P27512

Form

Liquid

Storage buffer

0.01M PBS, pH 7.4, 0.2% BSA, 0.05% Proclin 300.

Please refer to the specific buffer information in the hardcopy of datasheet or the lot-specific COA.

Stability and Storage

Store at 4°C for 12 months. Protect from light. Do not freeze.

Note

For flow cytometric staining, the suggested use of this reagent is 0.5 µg per million cells in 100 µL volume. It is recommended that the reagent be titrated for optimal performance for each application. For research use only.


TD-MB782117_1.jpg
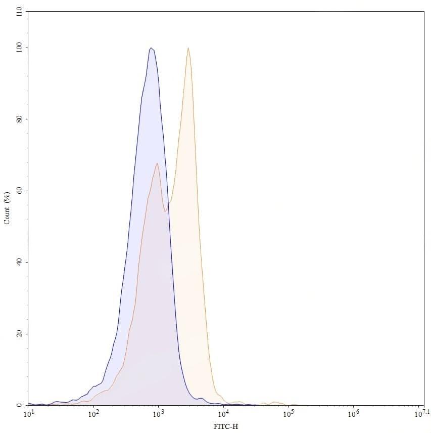
Flow CytoMetry
 
Flow-cytometry using FITC anti-Mouse CD40 antibody. Mouse spleen cells were stained with an irrelevant antibody (Blue Histogram) or an FITC anti-Mouse CD40 monoclonal antibody (Catalog: TD-MB782117, Yellow Histogram) at a concentration of 5 µg/ml for 30 mins at RT. After washing, cells analysed on a NovoCyte Flow Cytometer.