EN
流式同型对照抗体
Anti-Mouse CD47/MER6 Antibody (A4), APC
All
TD-MC359137_1.jpg
  • CatalogTD-MC359137
  • ClonalitymAb
  • Application FCM
  • Synonyms
  • 规格
    50T
  • 价格
    ¥询价
定制服务咨询

Catalog No.

TD-MC359137

Species reactivity

Mouse

Applications

FCM

Host species

Mouse

Isotype

VHH, mFc

Clone ID

A4

Conjugation

APC

Clonality

Monoclonal

Target

Leukocyte surface antigen CD47, Integrin-associated protein, IAP, CD47

Endotoxin level

Please contact with the lab for this information.

Accession

Q61735

Form

Liquid

Storage buffer

0.01M PBS, pH 7.4, 0.2% BSA, 0.05% Proclin 300.

Please refer to the specific buffer information in the hardcopy of datasheet or the lot-specific COA.

Stability and Storage

Store at 4°C for 12 months. Protect from light. Do not freeze.

Note

For flow cytometric staining, the suggested use of this reagent is 0.5 µg per million cells in 100 µL volume. It is recommended that the reagent be titrated for optimal performance for each application. For research use only.


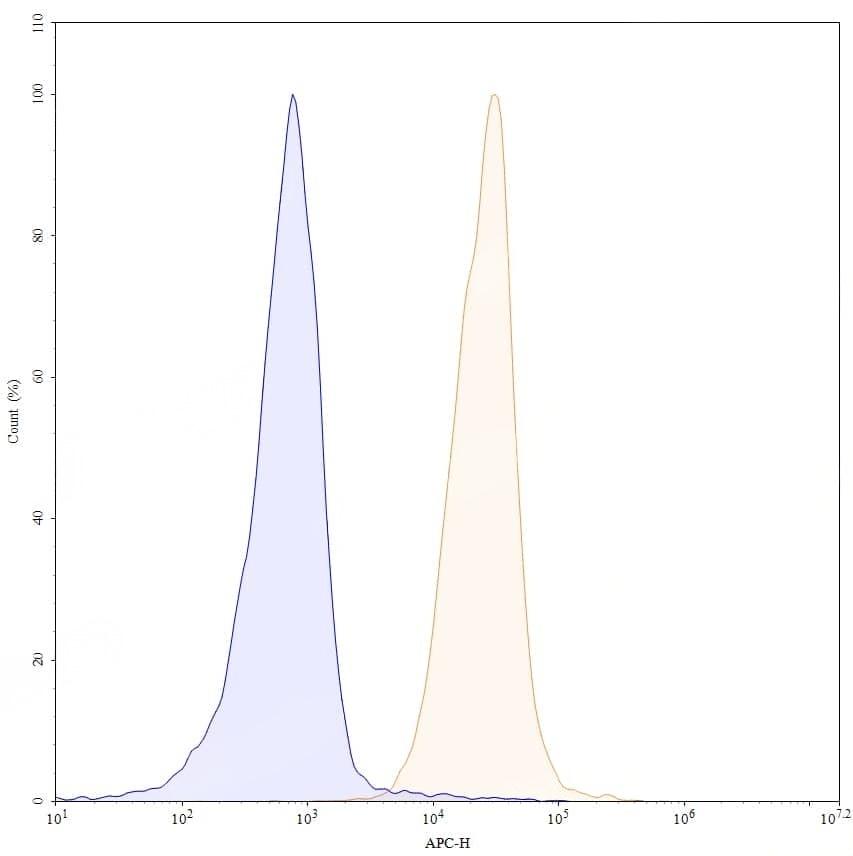
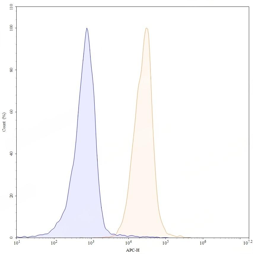
TD-MC359137_1.jpg
Flow CytoMetry
 
Flow-cytometry using APC anti-Mouse CD47 antibody. Mouse spleen cells were stained with an irrelevant antibody (Blue Histogram) or an APC anti-Mouse CD47 monoclonal antibody (Catalog: TD-MC359137, Yellow Histogram) at a concentration of 5 µg/ml for 30 mins at RT. After washing, cells analysed on a NovoCyte Flow Cytometer.