EN
流式同型对照抗体
Anti-Mouse CD8a/Lyt2 Antibody (YTS105.18), FITC
All
  • CatalogTD-MF815217
  • ClonalitymAb
  • Application FCM
  • Synonyms
  • 规格
    50T
  • 价格
    ¥询价
定制服务咨询
Catalog No. TD-MF815217
Species reactivity Mouse
Applications FCM
Host species Rat
Isotype IgG2a, kappa
Clone ID YTS105.18
Conjugation FITC
Clonality Monoclonal
Target T-cell surface glycoprotein CD8 alpha chain, T-cell surface glycoprotein Lyt-2, CD8a, Cd8a, Lyt-2, Lyt2, cd8
Endotoxin level Please contact with the lab for this information.
Accession P01731
Form Liquid
Storage buffer

0.01M PBS, pH 7.4, 0.2% BSA, 0.05% Proclin 300.

Please refer to the specific buffer information in the hardcopy of datasheet or the lot-specific COA.

Stability and Storage Store at 4°C for 12 months. Protect from light. Do not freeze.
Note For flow cytometric staining, the suggested use of this reagent is 0.5 µg per million cells in 100 µL volume. It is recommended that the reagent be titrated for optimal performance for each application. For research use only.

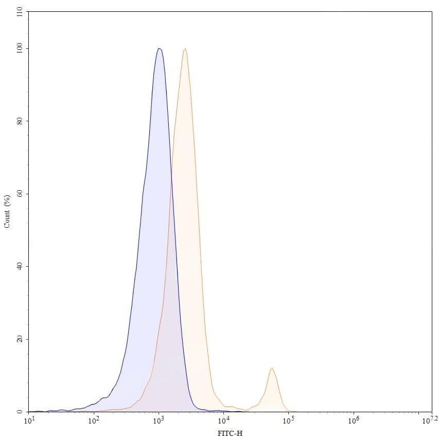
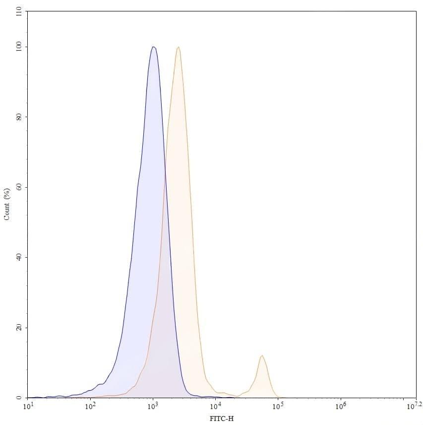
TD-MF815217.jpg
Flow CytoMetry
 
Flow-cytometry using FITC anti-Mouse CD8a antibody. Jurkat cells were stained with an irrelevant antibody (Blue Histogram) or an FITC anti-Mouse CD8a monoclonal antibody (Catalog: TD-MF815217, Yellow Histogram) at a concentration of 5 µg/ml for 30 mins at RT. After washing, cells analysed on a NovoCyte Flow Cytometer.