EN
流式同型对照抗体
Anti-Mouse CD25/IL2RA Antibody (PC61/PC61.5.3), FITC
All
  • CatalogTD-MF996117
  • ClonalitymAb
  • Application FCM
  • Synonyms
  • 规格
    50T
  • 价格
    ¥询价
定制服务咨询
Catalog No. TD-MF996117
Species reactivity Mouse
Applications FCM
Host species Rat
Isotype IgG1, lambda
Clone ID PC61/PC61.5.3
Conjugation FITC
Clonality Monoclonal
Target Interleukin-2 receptor subunit alpha, IL-2 receptor subunit alpha, IL-2-RA, IL-2R subunit alpha, IL2-RA, p55, CD25, Il2ra, Il2r
Endotoxin level Please contact with the lab for this information.
Accession P01590
Form Liquid
Storage buffer

0.01M PBS, pH 7.4, 0.2% BSA, 0.05% Proclin 300.

Please refer to the specific buffer information in the hardcopy of datasheet or the lot-specific COA.

Stability and Storage Store at 4°C for 12 months. Protect from light. Do not freeze.
Note For flow cytometric staining, the suggested use of this reagent is 0.5 µg per million cells in 100 µL volume. It is recommended that the reagent be titrated for optimal performance for each application. For research use only.

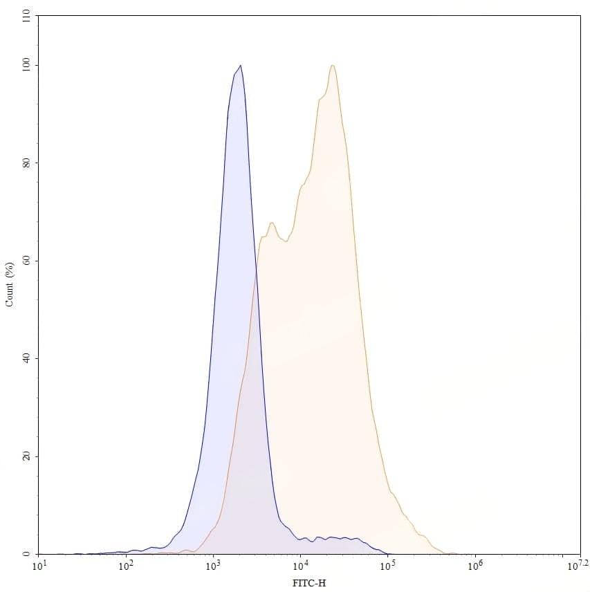
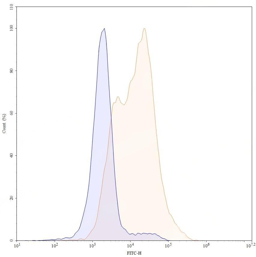
TD-MF996117.jpg
Flow CytoMetry
 
Flow-cytometry using FITC anti-Mouse CD25 antibody. Unstimulated cells (blue Histogram) and 3-day CoA-stimulated Mouse spleen cells (Yellow Histogram) were stained with an FITC anti-Mouse CD25 monoclonal antibody (Catalog: TD-MF996117) at a concentration of 5 µg/ml for 30 mins at RT. After washing, cells analysed on a NovoCyte Flow Cytometer.