EN
流式同型对照抗体
Anti-Mouse CD205/LY75 Antibody (NLDC-145), PE
All
  • CatalogTD-MT296127
  • ClonalitymAb
  • Application FCM
  • Synonyms
  • 规格
    50T
  • 价格
    ¥询价
定制服务咨询
Catalog No. TD-MT296127
Species reactivity Mouse
Applications FCM
Host species Rat
Isotype IgG2a, kappa
Clone ID NLDC-145
Conjugation PE
Clonality Monoclonal
Target DEC-205, CLEC13B, gp200-MR6, LY75, C-type lectin domain family 13 member B, Ly-75, Lymphocyte antigen 75, CD205
Endotoxin level Please contact with the lab for this information.
Accession Q60767
Form Liquid
Storage buffer

0.01M PBS, pH 7.4, 0.2% BSA, 0.05% Proclin 300.

Please refer to the specific buffer information in the hardcopy of datasheet or the lot-specific COA.

Stability and Storage Store at 4°C for 12 months. Protect from light. Do not freeze.
Note For flow cytometric staining, the suggested use of this reagent is 0.5 µg per million cells in 100 µL volume. It is recommended that the reagent be titrated for optimal performance for each application. For research use only.
   

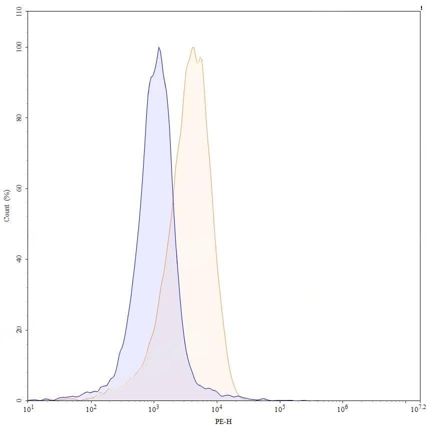
TD-MT296127-flow-1.jpg
Flow CytoMetry
 
Flow-cytometry using PE anti-mouse CD205 antibody. Mouse thymus cells were stained with an irrelevant antibody (Blue Histogram) or an PE anti-mouse CD205 monoclonal antibody (Catalog: TD-MT296127, Yellow Histogram) at a concentration of 5 µg/ml for 30 mins at RT. After washing, and cells analysed on a NovoCyte Flow Cytometer.