EN
流式同型对照抗体
Anti-Mouse CD248 Antibody (G78)
All
  • CatalogTD-MV681107
  • ClonalityMonoclonal
  • Application ELISA, FCM
  • Synonyms
  • 规格
    50ug
  • 价格
    ¥询价
定制服务咨询
Catalog No. TD-MV681107
Species reactivity Human, Mouse
Applications ELISA, FCM
Host species Human
Isotype IgG1, lambda
Clone ID G78
Clonality Monoclonal
Target Endosialin, TEM1, CD164L1, Tumor endothelial marker 1, CD248
Endotoxin level Please contact with the lab for this information.
Purity >95% as determined by SDS-PAGE.
Purification Protein A/G purified from cell culture supernatant.
Accession Q91V98
Form Liquid
Storage buffer

0.01M PBS, pH 7.4.

Please refer to the specific buffer information in the hardcopy of datasheet or the lot-specific COA.

Stability and Storage Use a manual defrost freezer and avoid repeated freeze-thaw cycles. Store at 4°C short term (1-2 weeks). Store at -20°C 12 months. Store at -80°C long term.
Note For research use only.
   

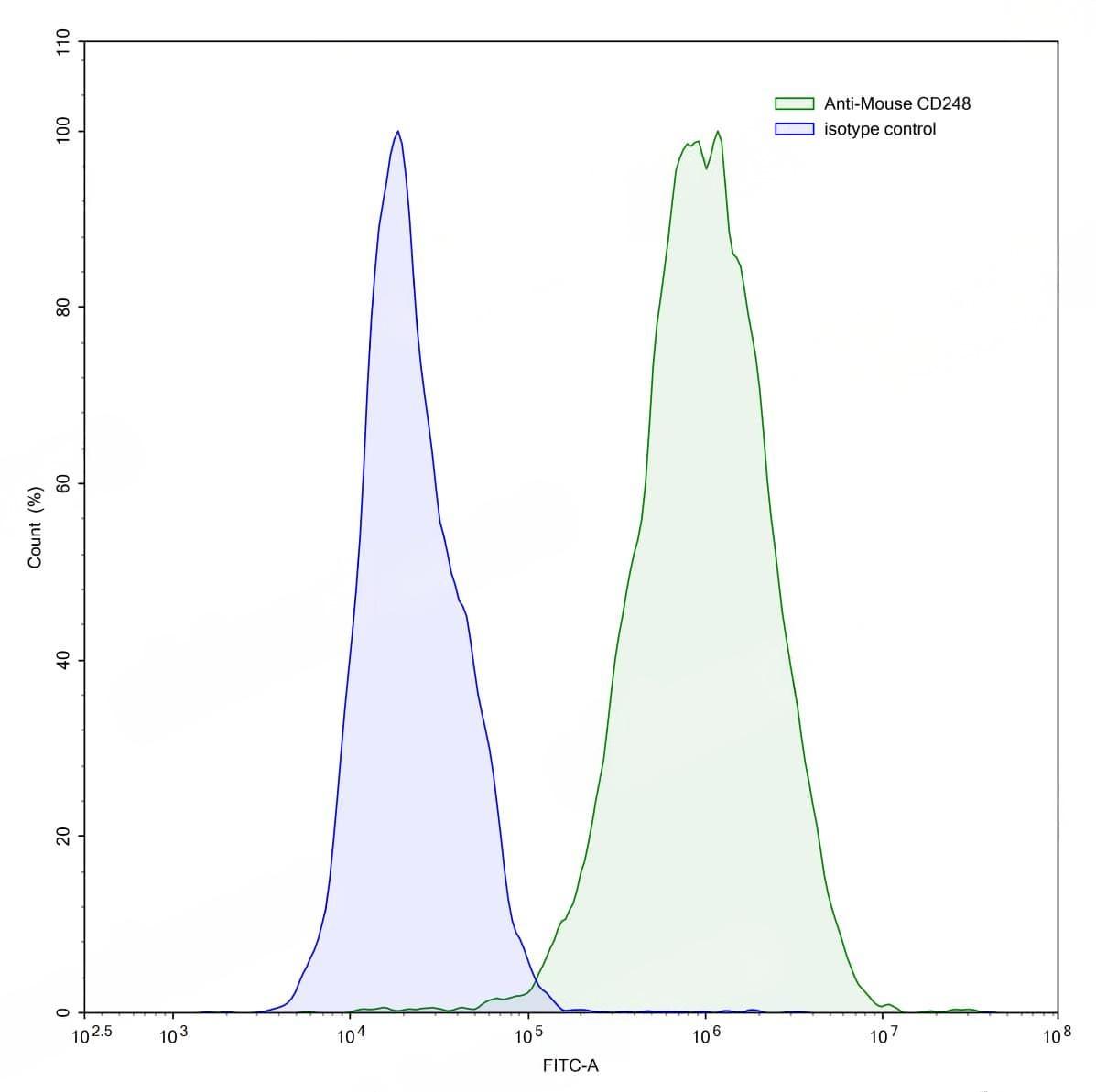
TD-MV681107-flow-1.jpg
Flow Cytometry
 
Flow-cytometry using anti-mouse CD248 antibody.CD248 Transfected CHO cells were stained with an irrelevant antibody (Blue Histogram) or an anti-mouse CD248 antibody monoclonal antibody (Catalog # TD-MV681107 ,Green Histogram) at a concentration of 5 µg/ml for 30 mins at RT. After washing, bound antibody was detected using a FITC conjugated goat anti-human antibody (Catalog # TD-HF690414) and cells analysed on a NovoCyte Flow Cytometer.
TD-MV681107-SDS-PAGE-1.jpg
SDS-PAGE
 
SDS-PAGE for Anti-Mouse CD248 Antibody (G78)