Target
Mac-2 antigen, Lectin L-29, LGALS3, Galactose-specific lectin 3, 35 kDa lectin, Galactoside-binding protein, CBP 35, L-31, Gal-3, Laminin-binding protein, Galectin-3, GALBP, IgE-binding protein, Carbohydrate-binding protein 35, MAC2
Caption
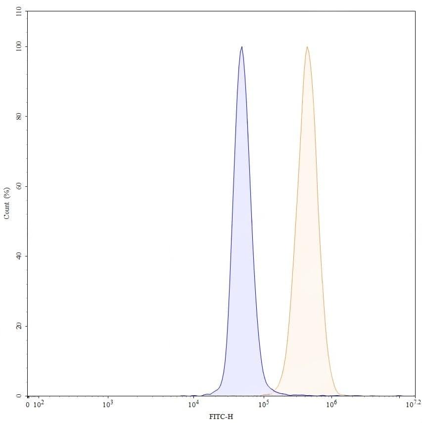
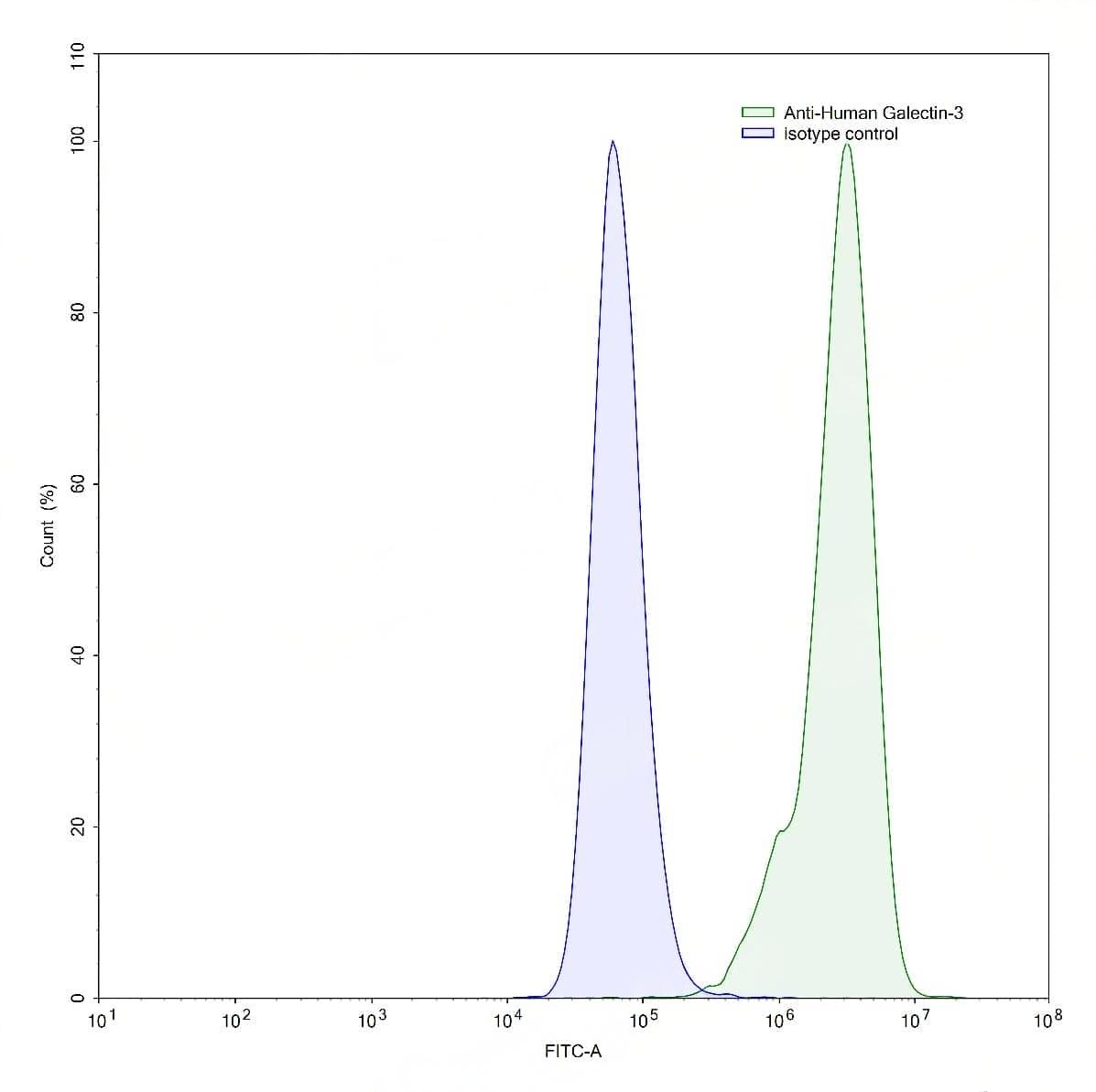
Detects Human LGALS3 in indirect ELISAs. | Flow-cytometry using anti-human Galectin-3 antibody.HaCaT cells were stained with an irrelevant antibody (Blue Histogram) or an anti-human Galectin-3 antibody monoclonal antibody (Catalog No.:TD-HB167023 ,Green Histogram) at a concentration of 5 µg/ml for 30 mins at RT. After washing, bound antibody was detected using a FITC conjugated goat anti-mouse antibody (Catalog No.:TD-MF690414) and cells analysed on a NovoCyte Flow Cytometer.,Flow-cytometry using anti-human Galectin-3 antibody.MCF7 cells were stained with an irrelevant antibody (Blue Histogram) or an anti-human Galectin-3 antibody monoclonal antibody (Catalog No.:TD-HB167023 ,Green Histogram) at a concentration of 5 µg/ml for 30 mins at RT. After washing, bound antibody was detected using a FITC conjugated goat anti-mouse antibody (Catalog No.:TD-MF690414) and cells analysed on a NovoCyte Flow Cytometer.,Flow-cytometry using anti-human Galectin-3 antibody.HeLa cells were stained with an irrelevant antibody (Blue Histogram) or an anti-human Galectin-3 antibody monoclonal antibody (Catalog No.:TD-HB167023 ,Green Histogram) at a concentration of 5 µg/ml for 30 mins at RT. After washing, bound antibody was detected using a FITC conjugated goat anti-mouse antibody (Catalog No.:TD-MF690414) and cells analysed on a NovoCyte Flow Cytometer.,Flow-cytometry using anti-human Galectin-3 antibody.SiHa cells were stained with an irrelevant antibody (Blue Histogram) or an anti-human Galectin-3 antibody monoclonal antibody (Catalog No.:TD-HB167023 ,Green Histogram) at a concentration of 5 µg/ml for 30 mins at RT. After washing, bound antibody was detected using a FITC conjugated goat anti-mouse antibody (Catalog No.:TD-MF690414) and cells analysed on a NovoCyte Flow Cytometer. | SDS-PAGE for Anti-Human Gal3/Galectin-3 Antibody (M3/38). | Flow-cytometry using anti-human Galectin-3 antibody. 5637 cells were fixed and permeabilized, then stained with an irrelevant antibody (Blue Histogram) or an anti-human Galectin-3 monoclonal antibody (Catalog No.:TD-HB167023, Yellow Histogram) at a concentration of 5 µg/ml for 30 mins at RT. After washing, bound antibody was detected using Goat Anti-Mouse IgG H&L Polyclonal Antibody, FITC (Catalog No.:TD-MF690414) and cells analysed on a NovoCyte Flow Cytometer.