Iv0136 is a bispecific, humanized monoclonal antibody engineered for cancer immunotherapy. It simultaneously targets CD40 and 4-1BB (CD137), enabling coordinated activation of antigen-presenting cells and T cells to enhance anti-tumor immune responses. By engaging these two pathways, Iv0136 is being investigated for its potential to modulate immune activity in both oncology and autoimmune research settings. Preclinical studies indicate that dual CD40/4-1BB targeting may promote tumor control and influence immune regulation in models of diseases such as rheumatoid arthritis and multiple sclerosis.
Protein A/G purified from cell culture supernatant.
Accession
P25942
Form
Liquid
Storage buffer
0.01M PBS, pH 7.4.Please refer to the specific buffer information in the hardcopy of datasheet or the lot-specific COA.
Stability and Storage
Use a manual defrost freezer and avoid repeated freeze-thaw cycles. Store at 4°C short term (1-2 weeks). Store at -20°C 12 months. Store at -80°C long term.
Caption
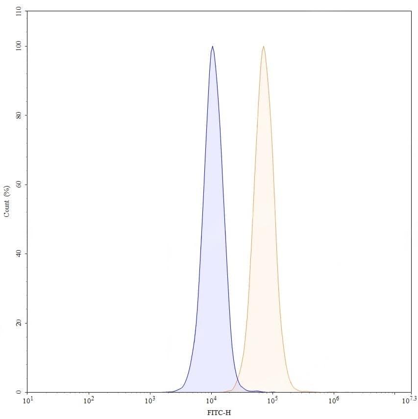
Detects CD40/TNFRSF5 in indirect ELISAs. | SDS-PAGE for InVivoMAb Anti-Human CD40/TNFRSF5 Antibody (Iv0136). | Flow-cytometry using APC anti-human CD40 antibody. U2OS cells were stained with an irrelevant antibody (Blue Histogram) or an APC anti-human CD40 monoclonal antibody (Catalog No.:TD-HB782010, Yellow Histogram) at a concentration of 5 µg/ml for 30 mins at RT. After washing, and cells analysed on a NovoCyte Flow Cytometer.,Flow-cytometry using FITC anti-human CD40 antibody. U2OS cells were stained with an irrelevant antibody (Blue Histogram) or an FITC anti-human CD40 monoclonal antibody (Catalog No.:TD-HB782010, Yellow Histogram) at a concentration of 5 µg/ml for 30 mins at RT. After washing, and cells analysed on a NovoCyte Flow Cytometer.
Note
For research use only. Not suitable for clinical or therapeutic use.