Iv0066 is a monoclonal antibody that targets nerve growth factor (NGF), a protein involved in the development and sensitization of pain pathways. By binding NGF, Iv0066 is used in research to study pain signaling, neuroinflammation, and NGF-mediated neuronal processes.
Species reactivity
Human
Applications
ELISA, FCM, Neutralization
Host species
Human
Isotype
IgG2, kappa
Clone ID
Iv0066
Clonality
Monoclonal
Target
Beta-nerve growth factor, NGFB, Beta-NGF, NGF
Endotoxin level
Please contact with the lab for this information.
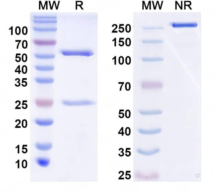
Purity
>95% as determined by SDS-PAGE.
Purification
Protein A/G purified from cell culture supernatant.
Accession
P01138
Form
Liquid
Storage buffer
0.01M PBS, pH 7.4.Please refer to the specific buffer information in the hardcopy of datasheet or the lot-specific COA.
Stability and Storage
Use a manual defrost freezer and avoid repeated freeze-thaw cycles. Store at 4°C short term (1-2 weeks). Store at -20°C 12 months. Store at -80°C long term.
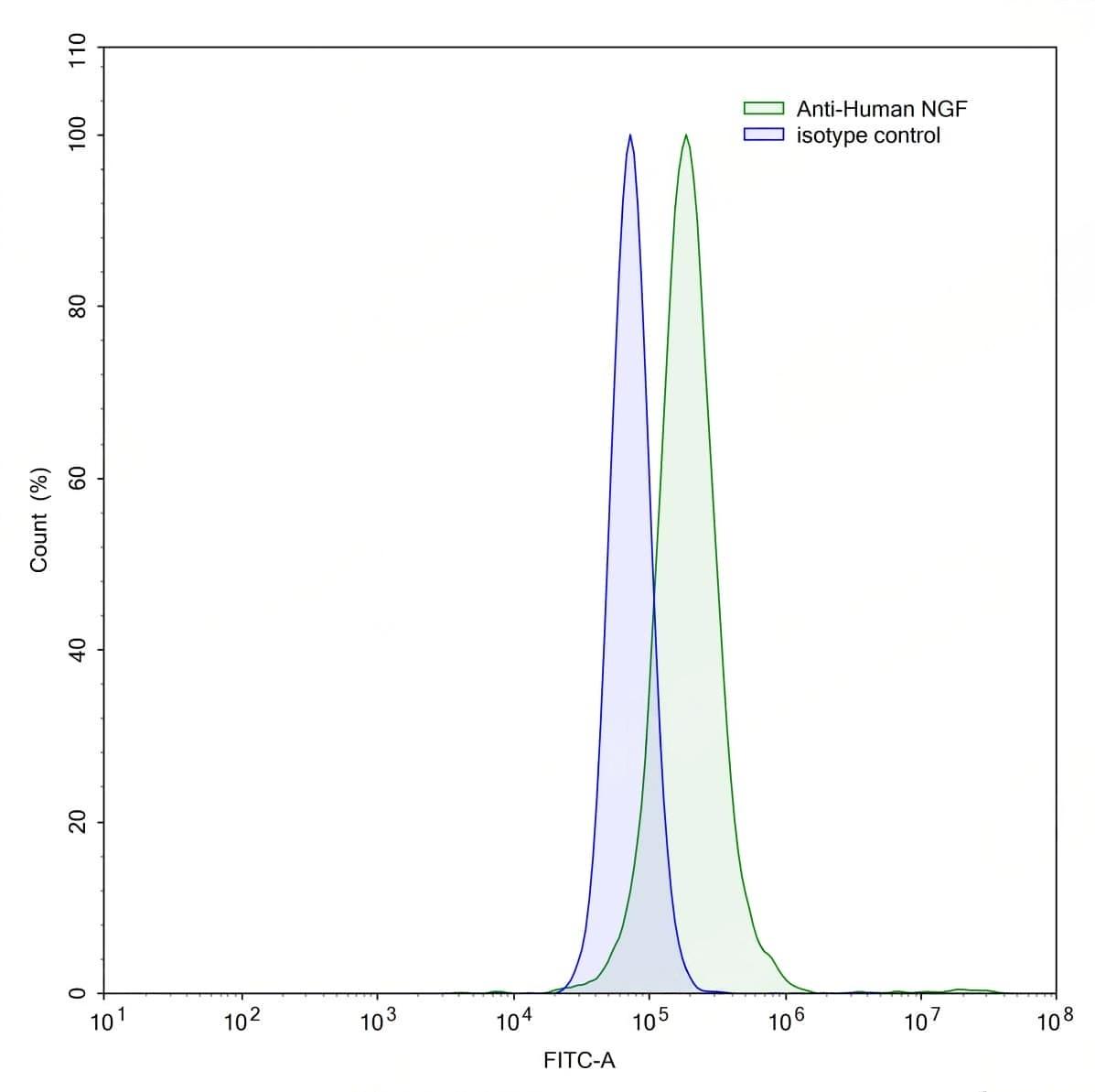
Caption
SEC-HPLC detection for InVivoMAb Anti-Human NGF/Beta-NGF (ABV0233). | Flow-cytometry using anti-human NGF antibody.NCI-H460 cells were stained with an irrelevant antibody (Blue Histogram) or an anti-human NGF antibody monoclonal antibody (Catalog No.:TD-HF909010 ,Green Histogram) at a concentration of 5 µg/ml for 30 mins at RT. After washing, bound antibody was detected using a FITC conjugated goat anti-human antibody (Catalog No.:TD-HF690414) and cells analysed on a NovoCyte Flow Cytometer. | SDS-PAGE for InVivoMAb Anti-Human NGF/Beta-NGF (Iv0066). | Western blot analysis was performed using anti-NGF monoclonal antibody at 1ug/mL on various samples.Lane 1:recombinant human NGF (Catalog No.:TD-HF909011)Lane 2:negative control
Note
For research use only. Not suitable for clinical or therapeutic use.