EN
抗体药类似物
Research Grade Iladatuzumab
All
TD-HW431026_1.jpg
TD-HW431026_2.jpg
  • CatalogTD-HW431026
  • ClonalitymAb
  • Application Research Grade Biosimilar
  • SynonymsDCDS0780A,MCDS0593A,RO7032005,CAS:1906205-76-2
  • 规格
    1mg
  • 价格
    ¥询价
定制服务咨询

Research Grade Iladatuzumab


Catalog No. TD-HW431026
Species reactivity Human
Applications Research Grade Biosimilar
Host species Humanized
Isotype IgG1-kappa
Expression system Mammalian Cells
Clonality Monoclonal
Target B-cell-specific glycoprotein B29, CD79B, B-cell antigen receptor complex-associated protein beta chain, Ig-beta, B29, Immunoglobulin-associated B29 protein, IGB, CD79b
Endotoxin level Please contact the lab for this information.
Purity >95% purity as determined by SDS-PAGE.
Purification Protein A/G, purified from cell culture supernatant.
Accession P40259
Form Liquid
Storage buffer 0.01M PBS,pH7.4.
Stability and Storage Use a manual defrost freezer and avoid repeated freeze-thaw cycles. Store at 4°C for short-term storage (1-2 weeks). Store at -20°C for up to 12 months. For long-term storage, store at -80°C.
Alternate Names DCDS0780A,MCDS0593A,RO7032005,CAS:1906205-76-2
Background Iladatuzumab (MCDS0593A) is a humanized IgG1 anti-human CD79B monoclonal antibody. Iladatuzumab can be used to synthesize antibody-drug conjugates (ADC) Iladatuzumab vedotin (DCDS0780A; HY-P99657), which has the potential for B-cell non-Hodgkin lymphoma (B-NHL) research.
Note For research use only. Not for use in clinical or therapeutic applications.

 

TD-HW431026_1.jpg
Bioactivity
 
Detects CD79β/CD79B in indirect ELISAs.
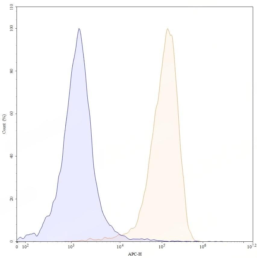
TD-HW431026_2.jpg
SDS-PAGE
 
SDS-PAGE for Research Grade Iladatuzumab.