Caption
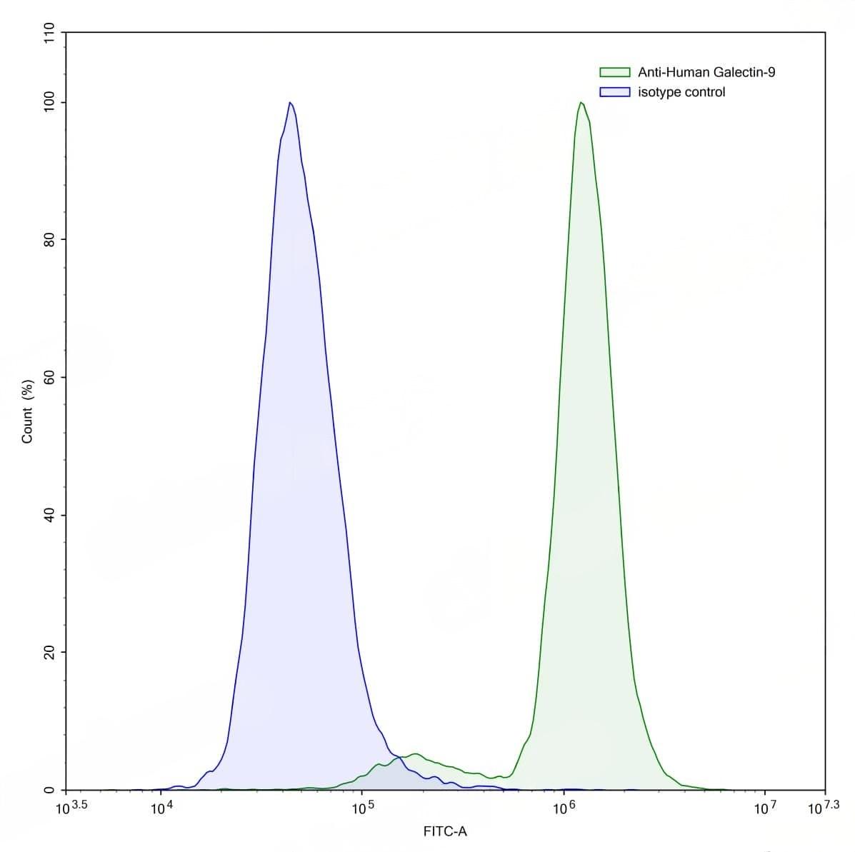
Flow-cytometry using anti-human Galectin-9 antibody.Human Jurkat cell line were stained with an irrelevant antibody (Blue Histogram) or an anti-human Galectin-9 antibody monoclonal antibody (Catalog No.:TD-HT173013 ,Green Histogram) at a concentration of 5 µg/ml for 30 mins at RT. After washing, bound antibody was detected using a FITC conjugated goat anti-mouse antibody (Catalog No.:TD-MF690414) and cells analysed on a NovoCyte Flow Cytometer.,Flow-cytometry using anti-human Galectin-9 antibody.MOLT-4 cells were stained with an irrelevant antibody (Blue Histogram) or an anti-human Galectin-9 antibody monoclonal antibody (Catalog No.:TD-HT173013 ,Green Histogram) at a concentration of 5 µg/ml for 30 mins at RT. After washing, bound antibody was detected using a FITC conjugated goat anti-mouse antibody (Catalog No.:TD-MF690414) and cells analysed on a NovoCyte Flow Cytometer.,Flow-cytometry using anti-human Galectin-9 antibody.Human peripheral blood lymphocytes were stained with an irrelevant antibody (Blue Histogram) or an anti-human Galectin-9 antibody monoclonal antibody (Catalog No.:TD-HT173013 ,Green Histogram) at a concentration of 5 µg/ml for 30 mins at RT. After washing, bound antibody was detected using a FITC conjugated goat anti-mouse antibody (Catalog No.:TD-MF690414) and cells analysed on a NovoCyte Flow Cytometer. | SDS-PAGE for Anti-Human Gal-9/LGALS9 Antibody (G9.2-17). | Flow-cytometry using anti-human Galectin-9 antibody. THP-1 cells were fixed and permeabilized, then stained with an irrelevant antibody (Blue Histogram) or an anti-human Galectin-9 monoclonal antibody (Catalog No.:TD-HT173013, Yellow Histogram) at a concentration of 5 µg/ml for 30 mins at RT. After washing, bound antibody was detected using Goat Anti-Mouse IgG H&L Polyclonal Antibody, FITC (Catalog No.:TD-MF690414) and cells analysed on a NovoCyte Flow Cytometer.