EN
流式同型对照抗体
Anti-Human CD140a/PDGFRA Antibody (SAA0056), PE
All
TD-HB927127_1.jpg
  • CatalogTD-HB927127
  • ClonalitymAb
  • Application FCM
  • Synonyms
  • 规格
    50T
  • 价格
    ¥询价
定制服务咨询
Catalog No. TD-HB927127
Species reactivity Human
Applications FCM
Host species Mouse
Isotype IgG1, kappa
Clone ID SAA0056
Conjugation PE
Clonality Monoclonal
Target PDGFR2, Platelet-derived growth factor receptor alpha, RHEPDGFRA, Alpha platelet-derived growth factor receptor, PDGFR-2, Platelet-derived growth factor alpha receptor, Platelet-derived growth factor receptor 2, PDGF-R-alpha, Alpha-type platelet-derived growth factor receptor, CD140a antigen, CD140 antigen-like family member A, PDGFRA, PDGFR-alpha, CD140a
Endotoxin level Please contact with the lab for this information.
Accession P16234
Form Liquid
Storage buffer 0.01M PBS, pH 7.4, 0.2% BSA, 0.05% Proclin 300.
Stability and Storage Store at 4°C for 12 months. Protect from light. Do not freeze.
Note For flow cytometric staining, the suggested use of this reagent is 0.5 µg per million cells in 100 µL volume. It is recommended that the reagent be titrated for optimal performance for each application. For research use only.

 


TD-HB927127_1.jpg
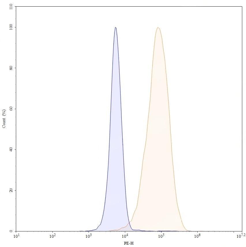
Flow CytoMetry
 
Flow-cytometry using PE anti-human CD140a antibody. MG-63 cells were stained with an irrelevant antibody (Blue Histogram) or an PE anti-human CD140a monoclonal antibody (Catalog: TD-HB927127, Yellow Histogram) at a concentration of 5 µg/ml for 30 mins at RT. After washing, and cells analysed on a NovoCyte Flow Cytometer.