EN
流式同型对照抗体
Anti-Human CD9 Antibody (SAA0003), PE
All
TD-HB984127_1.jpg
  • CatalogTD-HB984127
  • ClonalitymAb
  • Application ELISA, FCM, WB
  • Synonyms
  • 规格
    50T
  • 价格
    ¥询价
定制服务咨询
Catalog No. TD-HB984127
Species reactivity Human
Applications ELISA, FCM, WB
Host species Human
Isotype IgG1
Clone ID SAA0003
Conjugation PE
Clonality Monoclonal
Target Motility-related protein, Leukocyte antigen MIC3, TSPAN29, Cell growth-inhibiting gene 2 protein, CD9, MIC3, p24, Tspan-29, MRP-1, 5H9 antigen, Tetraspanin-29, CD9 antigen, RHD48801
Endotoxin level Please contact with the lab for this information.
Accession P21926
Form Liquid
Storage buffer 0.01M PBS, pH 7.4, 0.2% BSA, 0.05% Proclin 300.
Stability and Storage Store at 4°C for 12 months. Protect from light. Do not freeze.
Note For flow cytometric staining, the suggested use of this reagent is 0.5 µg per million cells in 100 µL volume. It is recommended that the reagent be titrated for optimal performance for each application. For research use only.

 


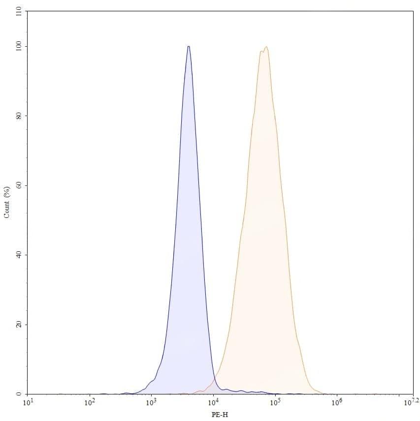
TD-HB984127_1.jpg
Flow CytoMetry
 
Flow-cytometry using PE anti-human CD9 antibody. HCT-116 cells were stained with an irrelevant antibody (Blue Histogram) or an PE anti-human CD9 monoclonal antibody (Catalog: TD-HB984127, Yellow Histogram) at a concentration of 5 µg/ml for 30 mins at RT. After washing, and cells analysed on a NovoCyte Flow Cytometer.