EN
流式同型对照抗体
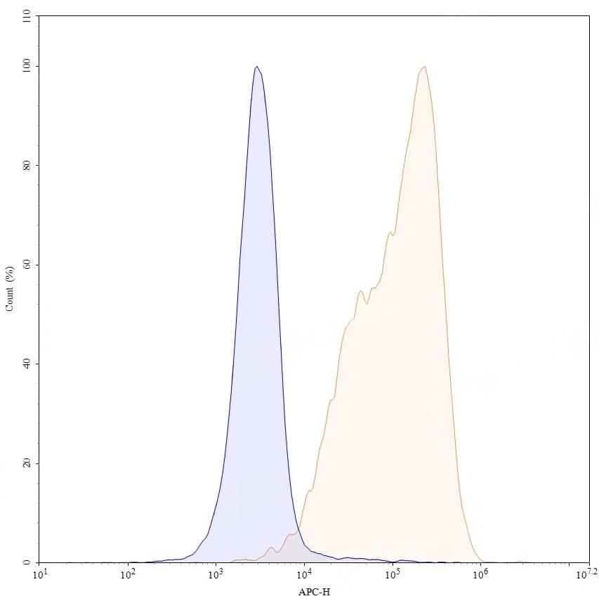
Anti-Human CD19 Antibody (FMC63), APC
All
  • CatalogTD-HB996437
  • ClonalitymAb
  • Application ELISA, FCM, IF
  • Synonyms
  • 规格
    50T
  • 价格
    ¥询价
定制服务咨询
Catalog No. TD-HB996437
Species reactivity Human
Applications ELISA, FCM, IF
Host species Mouse
Isotype IgG2a, kappa
Clone ID FMC63
Conjugation APC
Clonality Monoclonal
Target CD19, Differentiation antigen CD19, T-cell surface antigen Leu-12, B-lymphocyte antigen CD19, B-lymphocyte surface antigen B4
Endotoxin level Please contact with the lab for this information.
Accession P15391
Form Liquid
Storage buffer 0.01M PBS, pH 7.4, 0.2% BSA, 0.05% Proclin 300.
Stability and Storage Store at 4°C for 12 months. Protect from light. Do not freeze.
Note For flow cytometric staining, the suggested use of this reagent is 0.5 µg per million cells in 100 µL volume. It is recommended that the reagent be titrated for optimal performance for each application. For research use only