EN
流式同型对照抗体
Anti-Human TPBG/5T4 Antibody , APC
All
TD-HC281137_1.jpg
  • CatalogTD-HC281137
  • ClonalitymAb
  • Application FCM, IF, WB
  • Synonyms
  • 规格
    50T
  • 价格
    ¥询价
定制服务咨询
Catalog No. TD-HC281137
Species reactivity Human
Applications FCM, IF, WB
Host species Mouse
Isotype IgG1, kappa
Clone ID SAA0148
Conjugation APC
Clonality Monoclonal
Target 5T4, TPBG, WAIF1, M6P1, 5T4 oncofetal trophoblast glycoprotein, Trophoblast glycoprotein, 5T4 oncofetal antigen, 5T4 oncotrophoblast glycoprotein, Wnt-activated inhibitory factor 1
Endotoxin level Please contact with the lab for this information.
Accession Q13641
Form Liquid
Storage buffer 0.01M PBS, pH 7.4, 0.2% BSA, 0.05% Proclin 300.
Stability and Storage Store at 4°C for 12 months. Protect from light. Do not freeze.
Note For flow cytometric staining, the suggested use of this reagent is 0.5 µg per million cells in 100 µL volume. It is recommended that the reagent be titrated for optimal performance for each application. For research use only.

 


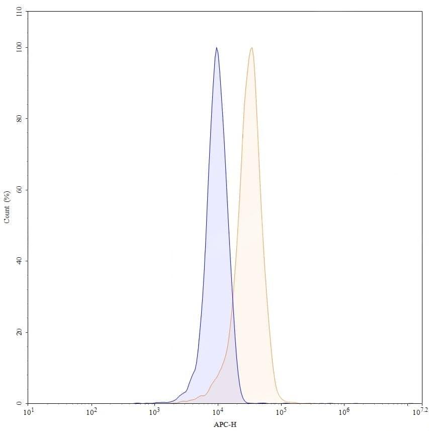
TD-HC281137_1.jpg
Flow CytoMetry
 
Flow-cytometry using APC anti-human ANGPT2 antibody. HUVEC cells were fixed and permeabilized, then stained with an irrelevant antibody (Blue Histogram) or an APC anti-human ANGPT2 monoclonal antibody (Catalog: TD-HC281137, Yellow Histogram) at a concentration of 5 µg/ml for 30 mins at RT. After washing, cells analysed on a NovoCyte Flow Cytometer.