Anti-Human CD162/SELPLG Antibody (SAA0065), APC(TD-HC298137) is ahuman monoclonalantibody detectingSelectin P ligandinELISA, FCM. Suitable forHuman.HighlightsFlow Cytometry— Validated for flow cytometry applications.Fluorescent Label— Direct conjugate for streamlined workflows.
Species reactivity
Human
Applications
ELISA, FCM
Host species
Human
Isotype
IgG1, kappa
Conjugation
APC
Clone ID
SAA0065
Clonality
Monoclonal
Target
Selectin P ligand, PSGL-1, SELPLG, CD162, P-selectin glycoprotein ligand 1
Endotoxin level
Please contact with the lab for this information.
Accession
Q14242
Form
Liquid
Storage buffer
0.01M PBS, pH 7.4, 0.2% BSA, 0.05% Proclin 300.Please refer to the specific buffer information in the hardcopy of datasheet or the lot-specific COA.
Stability and Storage
Store at 4°C for 12 months. Protect from light. Do not freeze.
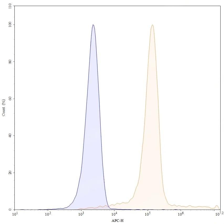
Caption
Flow-cytometry using APC anti-human CD162 antibody. Jurkat cells were stained with an irrelevant antibody (Blue Histogram) or an APC anti-human CD162 monoclonal antibody (Catalog No.:TD-HC298137, Yellow Histogram) at a concentration of 5 µg/ml for 30 mins at RT. After washing, and cells analysed on a NovoCyte Flow Cytometer.
Note
For flow cytometric staining, the suggested use of this reagent is 0.5 µg per million cells in 100 µL volume. It is recommended that the reagent be titrated for optimal performance for each application. For research use only.