EN
流式同型对照抗体
Anti-Human FAP Antibody (SAA0473), PerCP
All
TD-HC440147_1.jpg
  • CatalogTD-HC440147
  • ClonalitymAb
  • Application ELISA, FCM
  • Synonyms
  • 规格
    50T
  • 价格
    ¥询价
定制服务咨询
Catalog No. TD-HC440147
Species reactivity Human
Applications ELISA, FCM
Host species Mouse
Isotype IgG2a, kappa
Clone ID SAA0473
Conjugation PerCP
Clonality Monoclonal
Target Surface-expressed protease, Gelatine degradation protease FAP, Integral membrane serine protease, Dipeptidyl peptidase FAP, Seprase, FAP, Post-proline cleaving enzyme, APCE, SIMP, FAPalpha, 170 kDa melanoma membrane-bound gelatinase, Fibroblast activation protein alpha, Serine integral membrane protease, Prolyl endopeptidase FAP
Endotoxin level Please contact with the lab for this information.
Accession Q12884
Form Liquid
Storage buffer 0.01M PBS, pH 7.4, 0.2% BSA, 0.05% Proclin 300.
Stability and Storage Store at 4°C for 12 months. Protect from light. Do not freeze.
Note For flow cytometric staining, the suggested use of this reagent is 0.5 µg per million cells in 100 µL volume. It is recommended that the reagent be titrated for optimal performance for each application. For research use only.

 


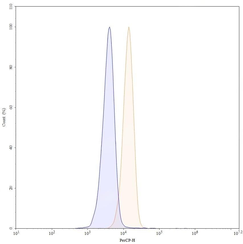
TD-HC440147_1.jpg
Flow CytoMetry
 
Flow-cytometry using PerCP anti-human FAP antibody. U87 cells were stained with an irrelevant antibody (Blue Histogram) or an PerCP anti-human FAP monoclonal antibody (Catalog: TD-HC440147, Yellow Histogram) at a concentration of 5 µg/ml for 30 mins at RT. After washing, cells analysed on a NovoCyte Flow Cytometer.