EN
流式同型对照抗体
Anti-Human NOTCH2/3 Antibody (SAA0143)
All
TD-HC513107_1.jpg
TD-HC513107_2.jpg
TD-HC513107_3.jpg
  • CatalogTD-HC513107
  • ClonalitymAb
  • Application FCM
  • Synonyms
  • 规格
    50ug
  • 价格
    ¥询价
定制服务咨询
Catalog No. TD-HC513107
Species reactivity Human
Applications FCM
Host species Human
Isotype IgG2, kappa
Clone ID SAA0143
Clonality Monoclonal
Endotoxin level Please contact with the lab for this information.
Purity >95% as determined by SDS-PAGE.
Purification Protein A/G purified from cell culture supernatant.
Accession Q04721, Q9UM47
Form Liquid
Storage buffer 0.01M PBS, pH 7.4.
Stability and Storage Use a manual defrost freezer and avoid repeated freeze-thaw cycles. Store at 4°C short term (1-2 weeks). Store at -20°C 12 months. Store at -80°C long term.
Note For research use only.

 


TD-HC513107_1.jpg
标题
 
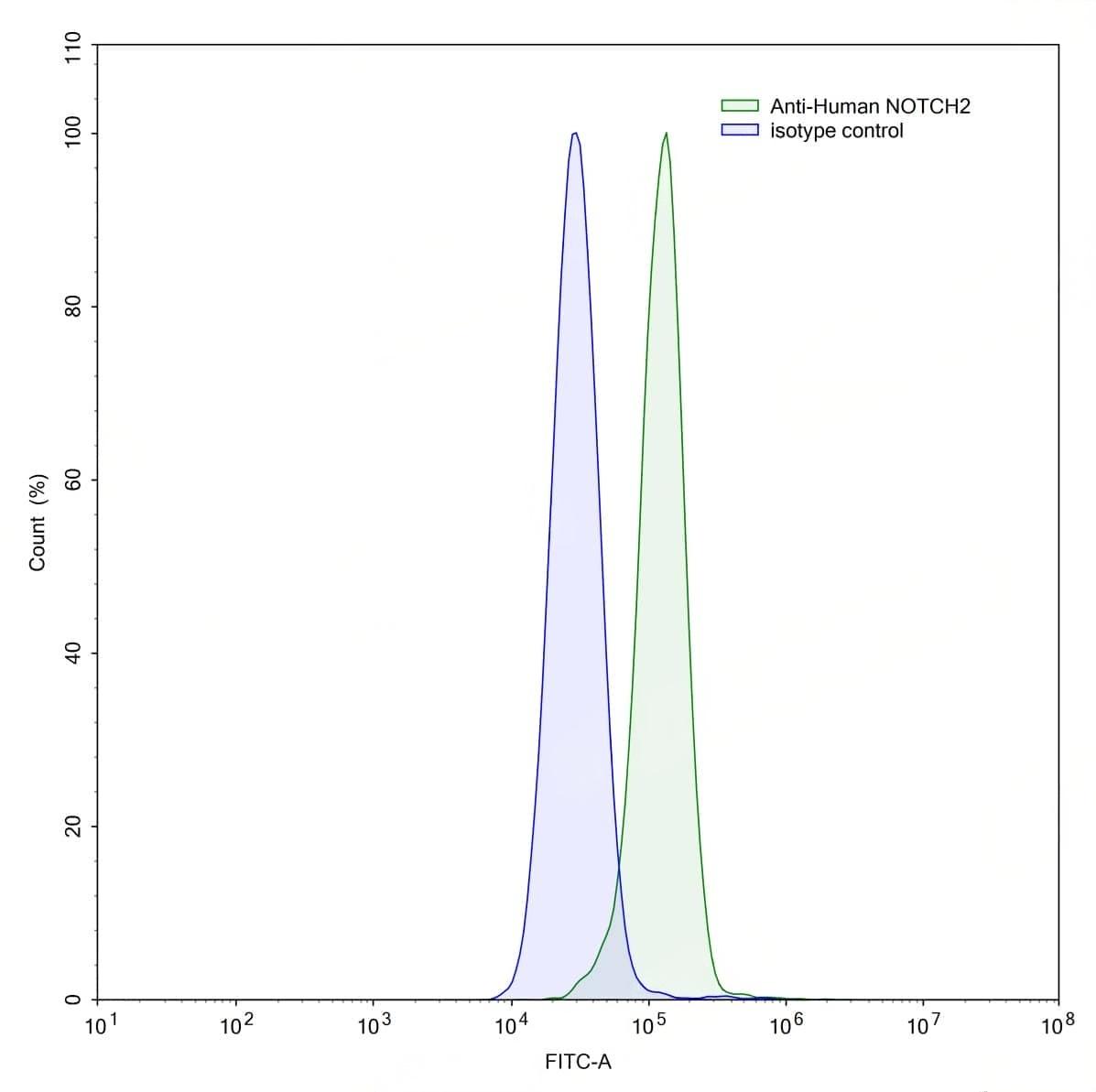
Flow-cytometry using anti-human NOTCH2 antibody.HeLa cells were stained with an irrelevant antibody (Blue Histogram) or an anti-human NOTCH2 antibody monoclonal antibody (Catalog # TD-HC513107 ,Green Histogram) at a concentration of 5 µg/ml for 30 mins at RT. After washing, bound antibody was detected using a FITC conjugated goat anti-human antibody (Catalog # TD-HF690414) and cells analysed on a NovoCyte Flow Cytometer.
TD-HC513107_2.jpg
标题
 
Flow-cytometry using anti-human NOTCH3 antibody.Jurkat cells were stained with an irrelevant antibody (Blue Histogram) or an anti-human NOTCH3 antibody monoclonal antibody (Catalog # TD-HC513107 ,Green Histogram) at a concentration of 5 µg/ml for 30 mins at RT. After washing, bound antibody was detected using a FITC conjugated goat anti-human antibody (Catalog # TD-HF690414) and cells analysed on a NovoCyte Flow Cytometer.
TD-HC513107_3.jpg
标题
 
Flow-cytometry using anti-human NOTCH2 antibody.MCF7 cells were stained with an irrelevant antibody (Blue Histogram) or an anti-human NOTCH2 antibody monoclonal antibody (Catalog # TD-HC513107 ,Green Histogram) at a concentration of 5 µg/ml for 30 mins at RT. After washing, bound antibody was detected using a FITC conjugated goat anti-human antibody (Catalog # TD-HF690414) and cells analysed on a NovoCyte Flow Cytometer.
TD-HC513107_4.jpg
标题
 
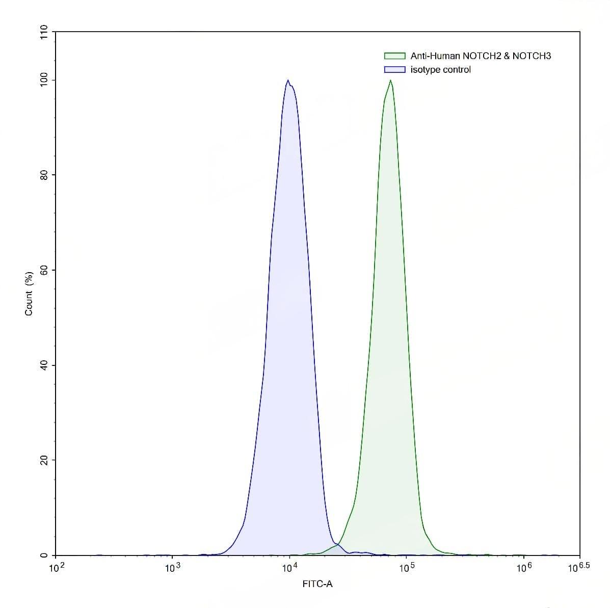
Flow-cytometry using anti-human NOTCH2 & NOTCH3 antibody.MOLT-4 cells were stained with an irrelevant antibody (Blue Histogram) or an anti-human NOTCH2 & NOTCH3 antibody monoclonal antibody (Catalog # TD-HC513107 ,Green Histogram) at a concentration of 5 µg/ml for 30 mins at RT. After washing, bound antibody was detected using a FITC conjugated goat anti-human antibody (Catalog #TD-HF690414) and cells analysed on a NovoCyte Flow Cytometer.