EN
流式同型对照抗体
Anti-Human CDH17 Antibody (SAA0347)
All
TD-HC546107_1.jpg
  • CatalogTD-HC546107
  • ClonalitymAb
  • Application ELISA, FCM, IHC, SPR, WB
  • Synonyms
  • 规格
    50ug
  • 价格
    ¥询价
定制服务咨询
Catalog No. TD-HC546107
Species reactivity Human
Applications ELISA, FCM, IHC, SPR, WB
Host species Mouse
Isotype IgG1, kappa
Clone ID SAA0347
Clonality Monoclonal
Target Cadherin-17, Intestinal peptide-associated transporter HPT-1, Liver-intestine cadherin, LI-cadherin, CDH17
Endotoxin level Please contact with the lab for this information.
Purity >95% as determined by SDS-PAGE.
Purification Protein A/G purified from cell culture supernatant.
Accession Q12864
Form Liquid
Storage buffer 0.01M PBS, pH 7.4.
Stability and Storage Use a manual defrost freezer and avoid repeated freeze-thaw cycles. Store at 4°C short term (1-2 weeks). Store at -20°C 12 months. Store at -80°C long term.
Note For research use only.

 


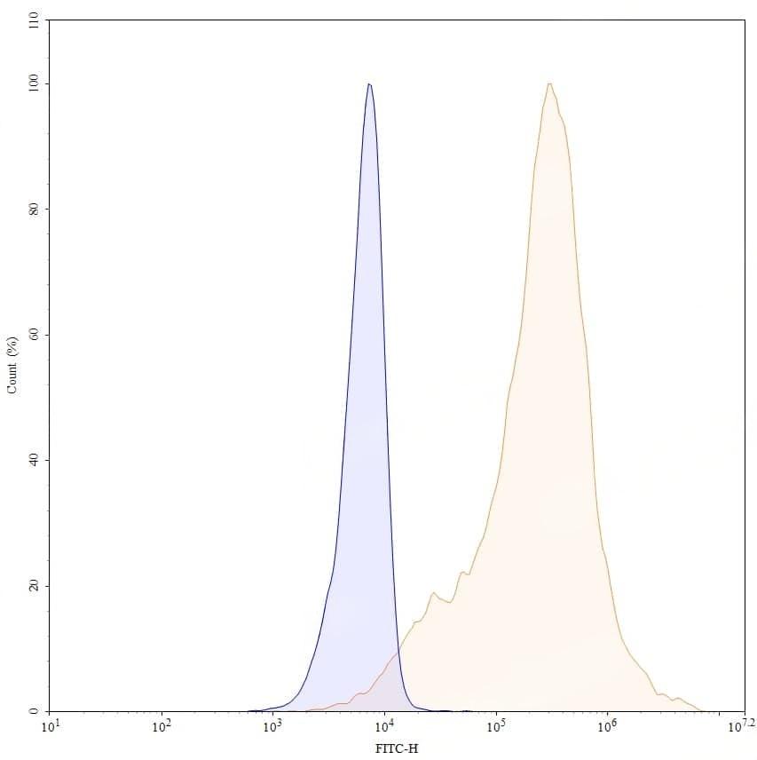
TD-HC546107_1.jpg
Flow CytoMetry
 
Flow-cytometry using anti-human CDH17 antibody. Untransfected cells (blue Histogram) and Transfected cells (Yellow Histogram) were stained with an anti-human CDH17 monoclonal antibody (Catalog: TD-HC546107) at a concentration of 5 µg/ml for 30 mins at RT. After washing, bound antibody was detected using a Goat Anti-Mouse IgG H&L Polyclonal Antibody, FITC (Catalog: TD- MF690414) and cells analysed on a NovoCyte Flow Cytometer.