EN
流式同型对照抗体
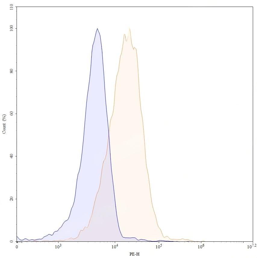
Anti-Human CDH17 Antibody (SAA0347), PE
All
  • CatalogTD-HC546127
  • ClonalitymAb
  • Application ELISA, FCM, WB
  • Synonyms
  • 规格
    50T
  • 价格
    ¥询价
定制服务咨询
Catalog No. TD-HC546127
Species reactivity Human
Applications ELISA, FCM, WB
Host species Mouse
Isotype IgG1, kappa
Clone ID SAA0347
Conjugation PE
Clonality Monoclonal
Target Cadherin-17, Intestinal peptide-associated transporter HPT-1, Liver-intestine cadherin, LI-cadherin, CDH17
Endotoxin level Please contact with the lab for this information.
Accession Q12864
Form Liquid
Storage buffer 0.01M PBS, pH 7.4, 0.2% BSA, 0.05% Proclin 300.
Stability and Storage Store at 4°C for 12 months. Protect from light. Do not freeze.
Note For flow cytometric staining, the suggested use of this reagent is 0.5 µg per million cells in 100 µL volume. It is recommended that the reagent be titrated for optimal performance for each application. For research use only.