EN
流式同型对照抗体
Anti-Human FOLH1/PSMA Antibody (J591), PE
All
TD-HC669127_1.jpg
  • CatalogTD-HC669127
  • ClonalitymAb
  • Application FCM
  • Synonyms
  • 规格
    50T
  • 价格
    ¥询价
定制服务咨询
Catalog No. TD-HC669127
Species reactivity Human
Applications FCM
Host species Human
Isotype IgG1
Clone ID J591
Conjugation PE
Clonality Monoclonal
Target NAALAD1, Prostate-specific membrane antigen, NAALADase I, PSMA, PSM, Pteroylpoly-gamma-glutamate carboxypeptidase, Glutamate carboxypeptidase 2, N-acetylated-alpha-linked acidic dipeptidase I, Glutamate carboxypeptidase II, FOLH1, FGCP, FOLH, Folylpoly-gamma-glutamate carboxypeptidase, Folate hydrolase 1, GCPII, Membrane glutamate carboxypeptidase, Cell growth-inhibiting gene 27 protein, mGCP
Endotoxin level Please contact with the lab for this information.
Accession Q04609
Form Liquid
Storage buffer 0.01M PBS, pH 7.4, 0.2% BSA, 0.05% Proclin 300.
Stability and Storage Store at 4°C for 12 months. Protect from light. Do not freeze.
Note For flow cytometric staining, the suggested use of this reagent is 0.5 µg per million cells in 100 µL volume. It is recommended that the reagent be titrated for optimal performance for each application. For research use only.

 


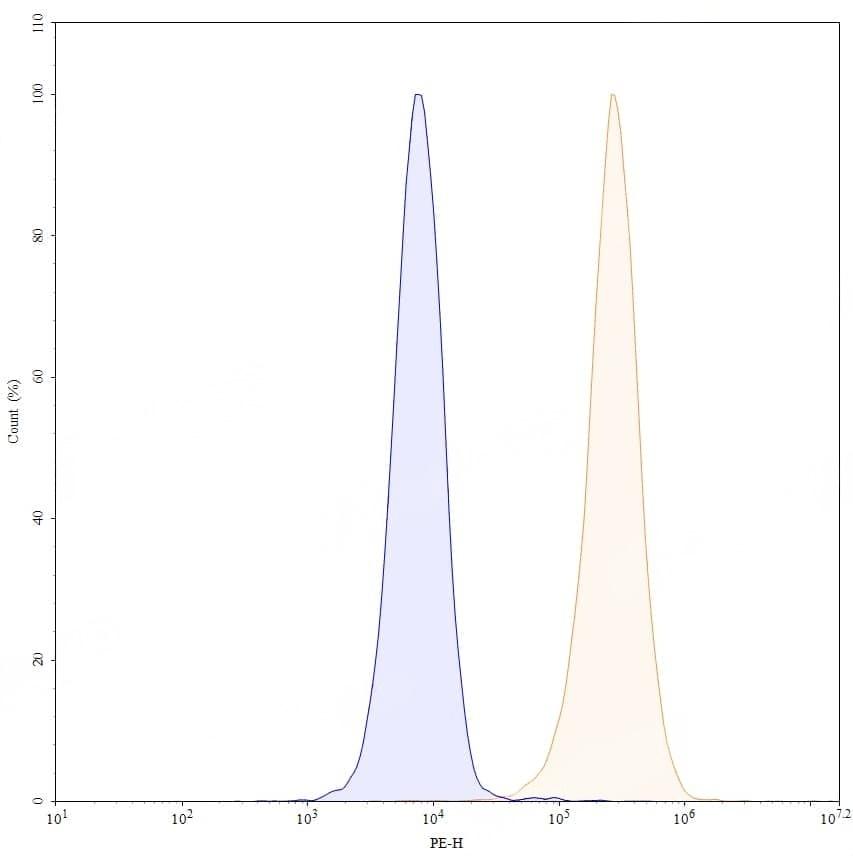
TD-HC669127_1.jpg
Flow CytoMetry
 
Flow-cytometry using PE anti-human FOLH1 antibody. LNCAP cells were stained with an irrelevant antibody (Blue Histogram) or an PE anti-human FOLH1 monoclonal antibody (Catalog: TD-HC669127, Yellow Histogram) at a concentration of 5 µg/ml for 30 mins at RT. After washing, and cells analysed on a NovoCyte Flow Cytometer.