EN
流式同型对照抗体
Anti-Human EGFR/ERBB1/HER1 Antibody (E7.6.3), PE
All
TD-HF004227_1.jpg
  • CatalogTD-HF004227
  • ClonalitymAb
  • Application FCM
  • Synonyms
  • 规格
    50T
  • 价格
    ¥询价
定制服务咨询
Catalog No. TD-HF004227
Species reactivity Human
Applications FCM
Host species Human
Isotype IgG2, kappa
Clone ID E7.6.3
Conjugation PE
Clonality Monoclonal
Target HER1, Receptor tyrosine-protein kinase erbB-1, Proto-oncogene c-ErbB-1, Epidermal growth factor receptor, EGFR, ERBB1, ERBB
Endotoxin level Please contact with the lab for this information.
Accession P00533
Form Liquid
Storage buffer 0.01M PBS, pH 7.4, 0.2% BSA, 0.05% Proclin 300.
Stability and Storage Store at 4°C for 12 months. Protect from light. Do not freeze.
Note For flow cytometric staining, the suggested use of this reagent is 0.5 µg per million cells in 100 µL volume. It is recommended that the reagent be titrated for optimal performance for each application. For research use only.

 


TD-HF004227_1.jpg
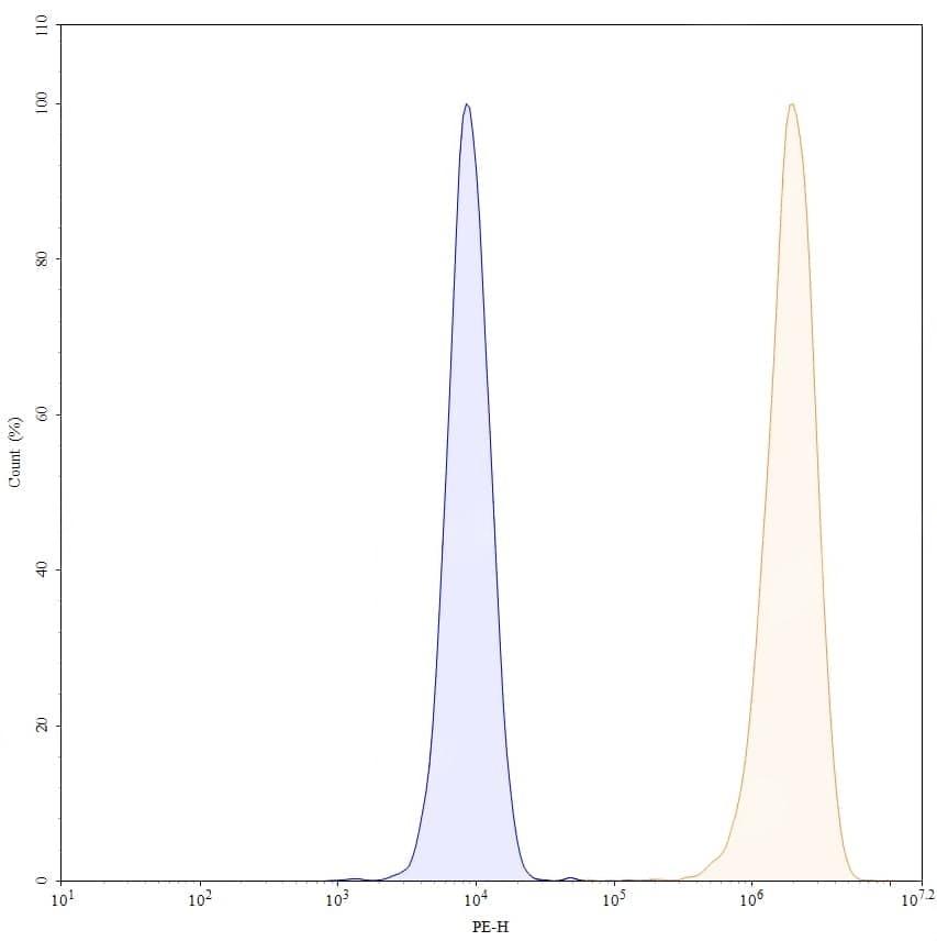
Flow CytoMetry
 
Flow-cytometry using PE anti-human EGFR antibody. A431 cells were stained with an irrelevant antibody (Blue Histogram) or an PE anti-human EGFR monoclonal antibody (Catalog: TD-HF004227, Yellow Histogram) at a concentration of 5 µg/ml for 30 mins at RT. After washing, and cells analysed on a NovoCyte Flow Cytometer.