EN
流式同型对照抗体
Anti-Human IL33 Antibody (SAA0395)
All
TD-HF543107_1.jpg
TD-HF543107_2.jpg
TD-HF543107_3.jpg
  • CatalogTD-HF543107
  • ClonalitymAb
  • Application ELISA, FCM
  • Synonyms
  • 规格
    50ug
  • 价格
    ¥询价
定制服务咨询
Catalog No. TD-HF543107
Species reactivity Human
Applications ELISA, FCM
Host species Mouse
Isotype IgG1, lambda
Clone ID SAA0395
Clonality Monoclonal
Target NF-HEV, IL-1F11, C9orf26, IL-33, Interleukin-1 family member 11, IL33, Nuclear factor from high endothelial venules, NFHEV, Interleukin-33, IL1F11
Endotoxin level Please contact with the lab for this information.
Purity >95% as determined by SDS-PAGE.
Purification Protein A/G purified from cell culture supernatant.
Accession O95760
Form Liquid
Storage buffer 0.01M PBS, pH 7.4, 0.09% Sodium azide.
Stability and Storage Use a manual defrost freezer and avoid repeated freeze-thaw cycles. Store at 4°C short term (1-2 weeks). Store at -20°C 12 months. Store at -80°C long term.
Note For research use only.

 


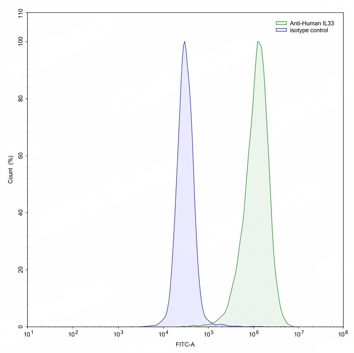
TD-HF543107_1.jpg
Flow-cytometry
 
Flow-cytometry using anti-human IL33 antibody.Human Jurkat cell line were stained with an irrelevant antibody (Blue Histogram) or an anti-human IL33 antibody monoclonal antibody (Catalog # TD-HF543107 ,Green Histogram) at a concentration of 5 ug/ml for 30 mins at RT. After washing, bound antibody was detected using a FITC conjugated goat anti-mouse antibody (Catalog # TD-MF690414) and cells analysed on a NovoCyte Flow Cytometer.
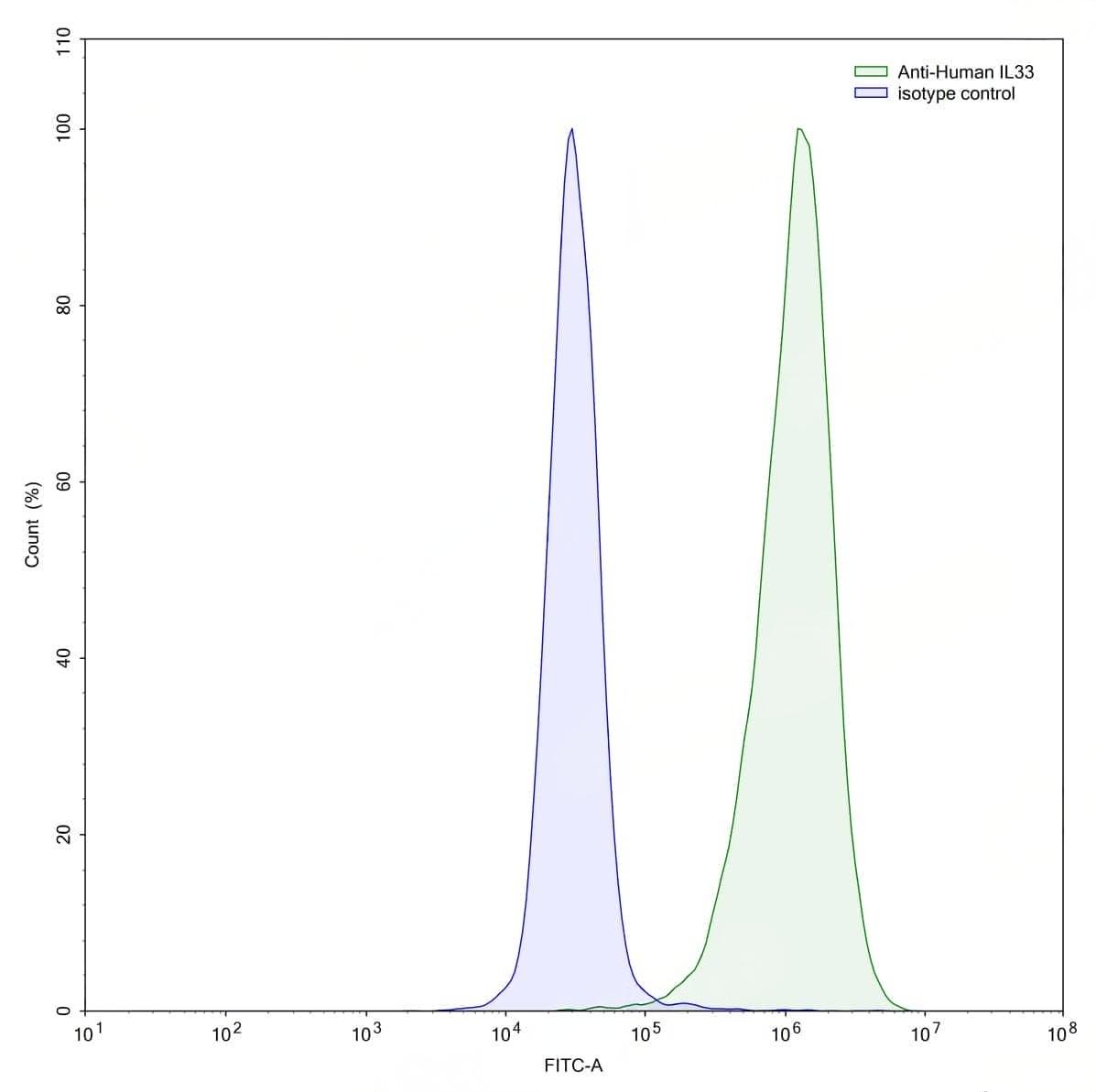
TD-HF543107_2.jpg
Flow-cytometry
 
Flow-cytometry using anti-human IL33 antibody.HUVEC cells were stained with an irrelevant antibody (Blue Histogram) or an anti-human IL33 antibody monoclonal antibody (Catalog # TDHF543107 ,Green Histogram) at a concentration of 5 ug/ml for 30 mins at RT. After washing, bound antibody was detected using a FITC conjugated goat anti-mouse antibody (Catalog # TD-MF690414) and cells analysed on a NovoCyte Flow Cytometer.
TD-HF543107_3.jpg
Flow-cytometry
 
Flow-cytometry using anti-human IL33 antibody.Human peripheral blood lymphocytes were stained with an irrelevant antibody (Blue Histogram) or an anti-human IL33 antibody monoclonal antibody (Catalog # TD-HF543107 ,Green Histogram) at a concentration of 5 ug/ml for 30 mins at RT. After washing, bound antibody was detected using a FITC conjugated goat anti-mouse antibody (Catalog # TD-MF690414) and cells analysed on a NovoCyte Flow Cytometer.