EN
流式同型对照抗体
Anti-Human CD85a/LILRB3 Antibody (A1)
All
TD-HF547107_1.jpg
  • CatalogTD-HF547107
  • ClonalitymAb
  • Application ELISA, FCM
  • Synonyms
  • 规格
    50ug
  • 价格
    ¥询价
定制服务咨询
Catalog No. TD-HF547107
Species reactivity Human
Applications ELISA, FCM
Host species Human
Isotype IgG1, lambda
Clone ID A1
Clonality Monoclonal
Target CD85a, ILT-5, Monocyte inhibitory receptor HL9, LILRB3, Immunoglobulin-like transcript 5, CD85 antigen-like family member A, ILT5, Leukocyte immunoglobulin-like receptor 3, LIR-3, Leukocyte immunoglobulin-like receptor subfamily B member 3, LIR3
Endotoxin level Please contact with the lab for this information.
Purity >95% as determined by SDS-PAGE.
Purification Protein A/G purified from cell culture supernatant.
Accession O75022
Form Liquid
Storage buffer 0.01M PBS, pH 7.4.
Stability and Storage Use a manual defrost freezer and avoid repeated freeze-thaw cycles. Store at 4°C short term (1-2 weeks). Store at -20°C 12 months. Store at -80°C long term.
Note For research use only.

 


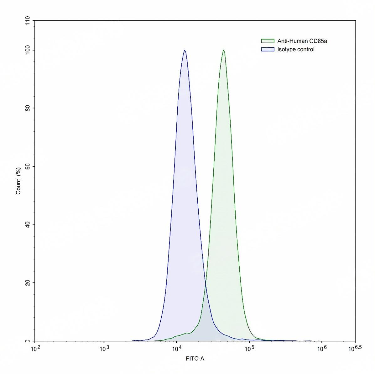
TD-HF547107_1.jpg
Flow-cytometry
 
Flow-cytometry using anti-human CD85a antibody.Human peripheral blood lymphocytes were stained with an irrelevant antibody (Blue Histogram) or an anti-human CD85a antibody monoclonal antibody (Catalog # TD-HF547107 ,Green Histogram) at a concentration of 5 ug/ml for 30 mins at RT. After washing, bound antibody was detected using a FITC conjugated goat anti-human antibody (Catalog # TD-HF690414) and cells analysed on a NovoCyte Flow Cytometer.