EN
流式同型对照抗体
Anti-Human PDGFB Antibody (SAA0449), PE
All
TD-HF877127_1.jpg
  • CatalogTD-HF877127
  • ClonalitymAb
  • Application ELISA, FCM
  • Synonyms
  • 规格
    50T
  • 价格
    ¥询价
定制服务咨询
Catalog No. TD-HF877127
Species reactivity Human
Applications ELISA, FCM
Host species Mouse
Isotype IgG2a, kappa
Clone ID SAA0449
Conjugation PE
Clonality Monoclonal
Target PDGF-2, Proto-oncogene c-Sis, PDGF2, SIS, Platelet-derived growth factor B chain, PDGFB, Becaplermin, Platelet-derived growth factor beta polypeptide, Platelet-derived growth factor subunit B, PDGF subunit B
Endotoxin level Please contact with the lab for this information.
Accession P01127
Form Liquid
Storage buffer 0.01M PBS, pH 7.4, 0.2% BSA, 0.05% Proclin 300.
Stability and Storage Store at 4°C for 12 months. Protect from light. Do not freeze.
Note For flow cytometric staining, the suggested use of this reagent is 0.5 µg per million cells in 100 µL volume. It is recommended that the reagent be titrated for optimal performance for each application. For research use only.

TD-HF877127_1.jpg
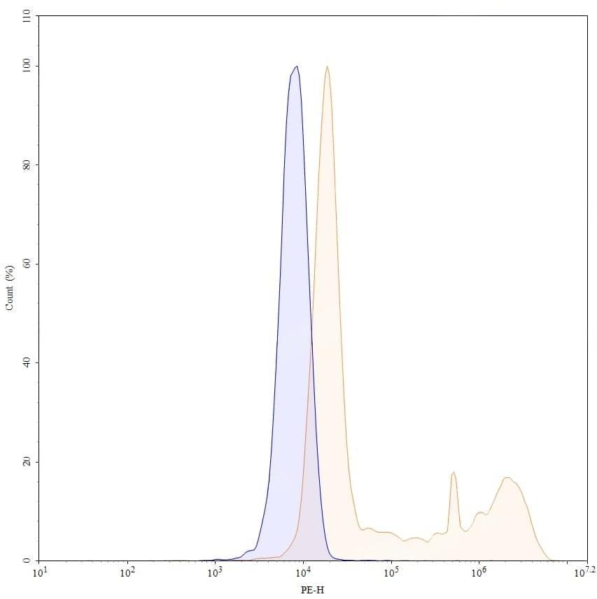
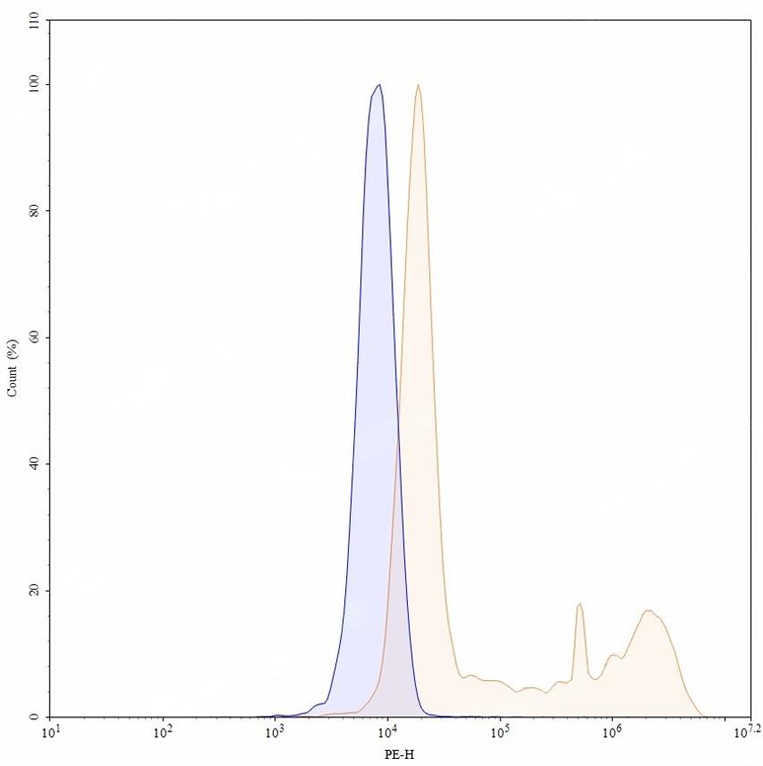
Flow CytoMetry
 
Flow-cytometry using PE anti-human PDGFB antibody. MCF-7 cells were fixed and permeabilized, then stained with an irrelevant antibody (Blue Histogram) or an PE anti-human PDGFB monoclonal antibody (Catalog: TD-HF877127, Yellow Histogram) at a concentration of 5 µg/ml for 30 mins at RT. After washing, cells analysed on a NovoCyte Flow Cytometer.