EN
流式同型对照抗体
Anti-Human TNFa/TNF-alpha Antibody (SAA0415)
All
TD-HF879107_1.jpg
TD-HF879107_2.jpg
TD-HF879107_3.jpg
  • CatalogTD-HF879107
  • ClonalitymAb
  • Application ELISA, FCM
  • Synonyms
  • 规格
    50ug
  • 价格
    ¥询价
定制服务咨询
Catalog No. TD-HF879107
Species reactivity Human
Applications ELISA, FCM
Host species Mouse
Isotype IgG2a, kappa
Clone ID SAA0415
Clonality Monoclonal
Target TNF, Tumor necrosis factor ligand superfamily member 2, N-terminal fragment, ICD2, NTF, TNF-a, TNF-alpha, Tumor necrosis factor, TNFSF2, TNFA, Cachectin, ICD1
Endotoxin level Please contact with the lab for this information.
Purity >95% as determined by SDS-PAGE.
Purification Protein A/G purified from cell culture supernatant.
Accession P01375
Form Liquid
Storage buffer 0.01M PBS, pH 7.4, 0.09% Sodium azide.
Stability and Storage Use a manual defrost freezer and avoid repeated freeze-thaw cycles. Store at 4°C short term (1-2 weeks). Store at -20°C 12 months. Store at -80°C long term.
Note For research use only.

TD-HF879107_1.jpg
Flow-cytometry
 
Flow-cytometry using anti-human TNFa antibody.TNFa Transfected CHO cells were stained with an irrelevant antibody (Blue Histogram) or an anti-human TNFa antibody monoclonal antibody (Catalog # TD-HF879107 ,Green Histogram) at a concentration of 5 ug/ml for 30 mins at RT. After washing, bound antibody was detected using a FITC conjugated goat anti-mouse antibody (Catalog # TD-MF690414) and cells analysed on a NovoCyte Flow Cytometer.
TD-HF879107_2.jpg
Flow-cytometry
 
Flow-cytometry using anti-human TNFa antibody.LPS treated THP-1 cells were stained with an irrelevant antibody (Blue Histogram) or an anti-human TNFa antibody monoclonal antibody (Catalog # TD-HF879107 ,Green Histogram) at a concentration of 5 ug/ml for 30 mins at RT. After washing, bound antibody was detected using a FITC conjugated goat anti-mouse antibody (Catalog # TD-MF690414) and cells analysed on a NovoCyte Flow Cytometer.
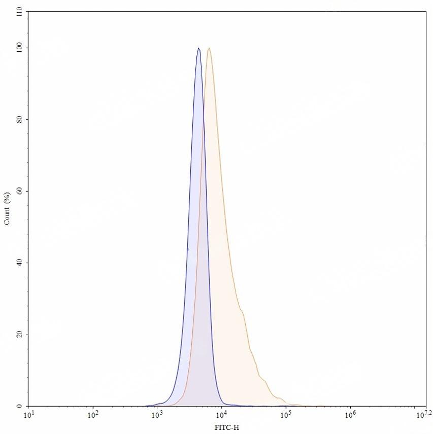
TD-HF879107_3.jpg
Flow-cytometry
 
Flow-cytometry using anti-human TNFa antibody. 293T transfected cells were stained with an irrelevant antibody (Blue Histogram) or an anti-human TNFa monoclonal antibody (Catalog: TD-HF879107, Yellow Histogram) at a concentration of 5 µg/ml for 30 mins at RT. After washing, bound antibody was detected using a Goat Anti-Mouse IgG H&L Polyclonal Antibody, FITC (abinScience: TD-MF690414) and cells analysed on a NovoCyte Flow Cytometer.