EN
流式同型对照抗体
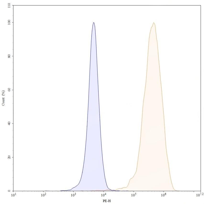
Anti-Human CD25/IL2RA Antibody (1H4), PE
All
  • CatalogTD-HF996127
  • ClonalitymAb
  • Application FCM
  • Synonyms
  • 规格
    50T
  • 价格
    ¥询价
定制服务咨询
Catalog No. TD-HF996127
Species reactivity Human
Applications FCM
Host species Human
Isotype IgG1, kappa
Clone ID 1H4
Conjugation PE
Clonality Monoclonal
Target IL2-RA, IL-2R subunit alpha, TAC antigen, IL-2-RA, p55, IL2RA, IL-2 receptor subunit alpha, Interleukin-2 receptor subunit alpha, CD25
Endotoxin level Please contact with the lab for this information.
Accession P01589
Form Liquid
Storage buffer 0.01M PBS, pH 7.4, 0.2% BSA, 0.05% Proclin 300.
Stability and Storage Store at 4°C for 12 months. Protect from light. Do not freeze.
Note For flow cytometric staining, the suggested use of this reagent is 0.5 µg per million cells in 100 µL volume. It is recommended that the reagent be titrated for optimal performance for each application. For research use only.