Anti-Human HLA-DR Monomorphic Antibody (L243), APC(TD-HM826137) is amouse monoclonalantibody inFCM. Suitable forHuman.HighlightsFlow Cytometry— Validated for flow cytometry applications.Fluorescent Label— Direct conjugate for streamlined workflows.
Species reactivity
Human
Applications
FCM
Host species
Mouse
Isotype
IgG1
Conjugation
APC
Clone ID
L243
Clonality
Monoclonal
Endotoxin level
Please contact with the lab for this information.
Form
Liquid
Storage buffer
0.01M PBS, pH 7.4, 0.2% BSA, 0.05% Proclin 300.Please refer to the specific buffer information in the hardcopy of datasheet or the lot-specific COA.
Stability and Storage
Store at 4°C for 12 months. Protect from light. Do not freeze.
Caption
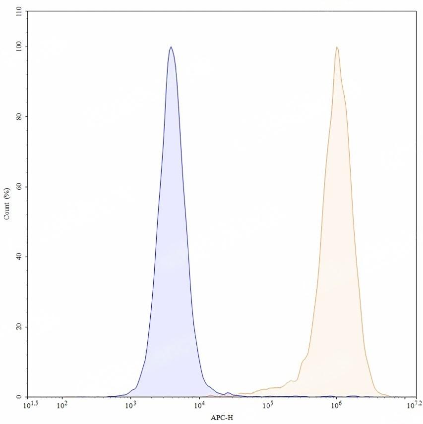
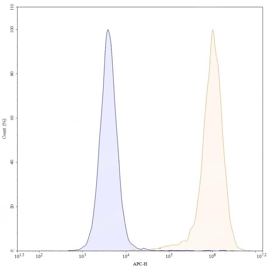
Flow-cytometry using APC anti-human HLA-DRA antibody. Daudi cells were stained with an irrelevant antibody (Green Histogram) or an APC anti-human HLA-DRA antibody monoclonal antibody (Catalog No.:TD-HM826137, Red Histogram) at a concentration of 5 µg/ml for 30 mins at RT. After washing, cells analysed on a NovoCyte Flow Cytometer. | Flow-cytometry using APC anti-human HLA-DR Monomorphic antibody. Daudi cells were stained with an irrelevant antibody (Blue Histogram) or an APC anti-human HLA-DR Monomorphic monoclonal antibody (Catalog No.:TD-HM826137, Yellow Histogram) at a concentration of 5 µg/ml for 30 mins at RT. After washing, cells analysed on a NovoCyte Flow Cytometer.
Note
For flow cytometric staining, the suggested use of this reagent is 0.5 µg per million cells in 100 µL volume. It is recommended that the reagent be titrated for optimal performance for each application. For research use only.