EN
流式同型对照抗体
Anti-Human SIGLEC15/CD33L3 Antibody (A9E8), PE
All
TD-HP516127_1.jpg
  • CatalogTD-HP516127
  • ClonalitymAb
  • Application FCM
  • Synonyms
  • 规格
    50T
  • 价格
    ¥询价
定制服务咨询
Catalog No. TD-HP516127
Species reactivity Human
Applications FCM
Host species Mouse
Isotype IgG1, kappa
Clone ID A9E8
Conjugation PE
Clonality Monoclonal
Target CD33L3, Siglec-15, Sialic acid-binding Ig-like lectin 15, SIGLEC15, CD33 antigen-like 3
Endotoxin level Please contact with the lab for this information.
Accession Q6ZMC9
Form Liquid
Storage buffer 0.01M PBS, pH 7.4, 0.2% BSA, 0.05% Proclin 300.
Stability and Storage Store at 4°C for 12 months. Protect from light. Do not freeze.
Note For flow cytometric staining, the suggested use of this reagent is 0.5 µg per million cells in 100 µL volume. It is recommended that the reagent be titrated for optimal performance for each application. For research use only.

TD-HP516127_1.jpg
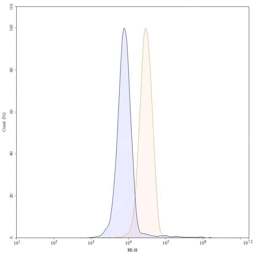
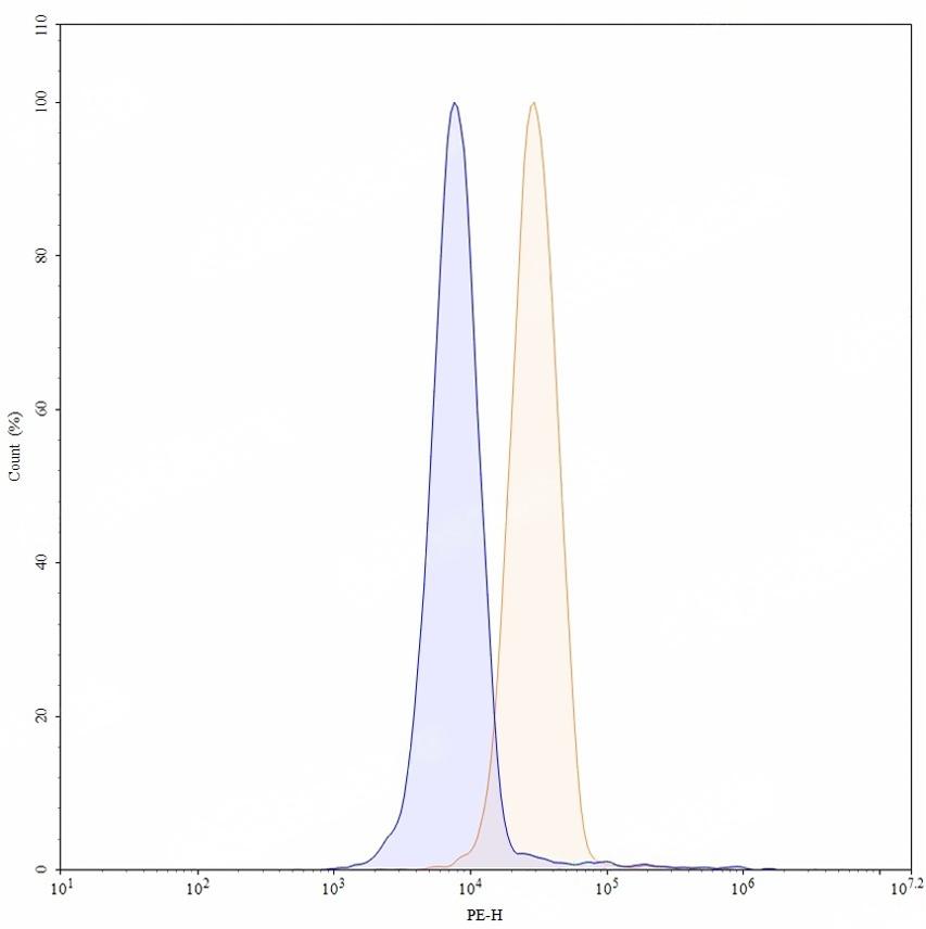
Flow CytoMetry
 
Flow-cytometry using PE anti-human SIGLEC15 antibody. U87 cells were stained with an irrelevant antibody (Blue Histogram) or an PE anti-human SIGLEC15 monoclonal antibody (Catalog: TD-HP516127, Yellow Histogram) at a concentration of 5 µg/ml for 30 mins at RT. After washing, cells analysed on a NovoCyte Flow Cytometer.