Anti-Human VSIG4/CRIg Antibody (SAA0775)(TD-HP545207) is amouse monoclonalantibody detectingProtein Z39IginELISA, FCM. Suitable forHuman.HighlightsFlow Cytometry— Validated for flow cytometry applications.
Species reactivity
Human
Applications
ELISA, FCM
Host species
Mouse
Isotype
IgG2a
Clone ID
SAA0775
Clonality
Monoclonal
Target
Protein Z39Ig, CRIg, V-set and immunoglobulin domain-containing protein 4, VSIG4, Z39IG
Endotoxin level
Please contact with the lab for this information.
Purity
>95% as determined by SDS-PAGE.
Purification
Protein A/G purified from cell culture supernatant.
Accession
Q9Y279
Form
Liquid
Storage buffer
0.01M PBS, pH 7.4, 0.09% Sodium azide.Please refer to the specific buffer information in the hardcopy of datasheet or the lot-specific COA.
Stability and Storage
Use a manual defrost freezer and avoid repeated freeze-thaw cycles. Store at 4°C short term (1-2 weeks). Store at -20°C 12 months. Store at -80°C long term.
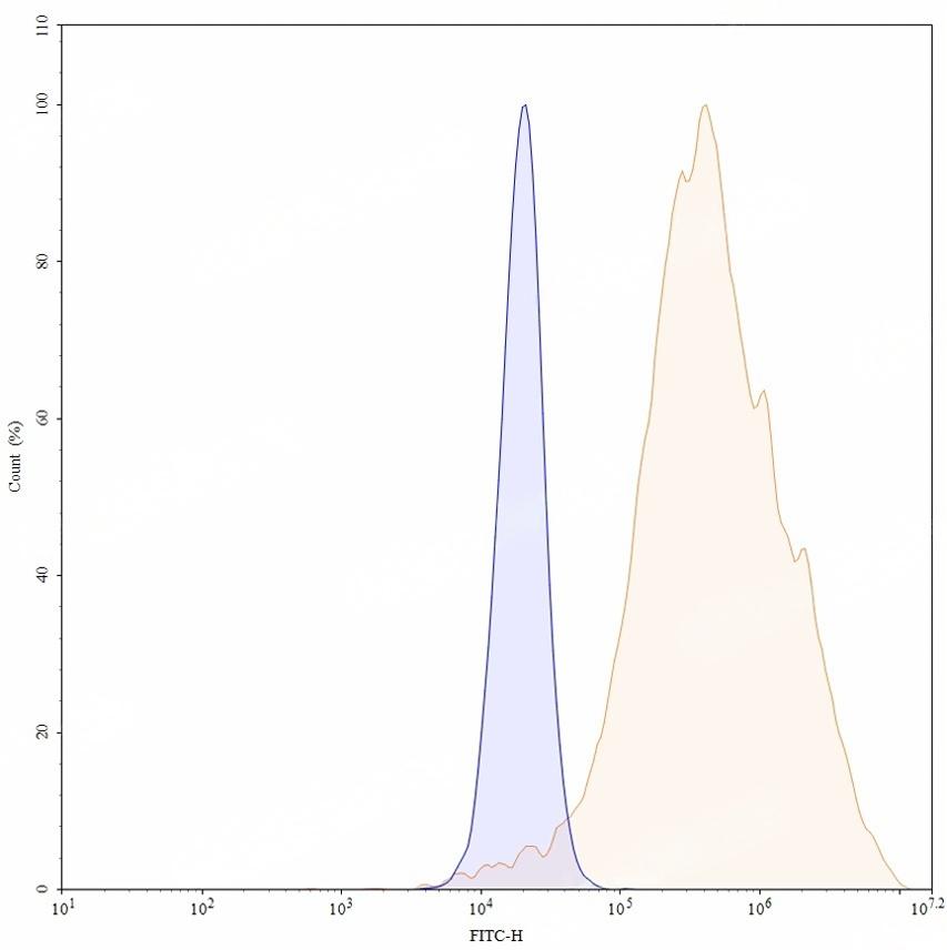
Caption
Flow-cytometry using anti-human VSIG4 antibody. Untransfected cells (blue Histogram) and Transfected cells (Yellow Histogram) were stained with an anti-human VSIG4 monoclonal antibody (Catalog No.:TD-HP545207) at a concentration of 5 µg/ml for 30 mins at RT. After washing, bound antibody was detected using a Goat Anti-Mouse IgG H&L Polyclonal Antibody, FITC (Catalog No.:TD-MF690414) and cells analysed on a NovoCyte Flow Cytometer.