Anti-Human TIGIT Antibody (SAA0153)(TD-HS739107) is ahuman monoclonalantibody detectingVSTM3inFCM. Suitable forHuman.HighlightsFlow Cytometry— Validated for flow cytometry applications.
Species reactivity
Human
Applications
FCM
Host species
Human
Isotype
IgG1, kappa
Clone ID
SAA0153
Clonality
Monoclonal
Target
VSTM3, TIGIT, V-set and transmembrane domain-containing protein 3, VSIG9, V-set and immunoglobulin domain-containing protein 9, T-cell immunoreceptor with Ig and ITIM domains
Endotoxin level
Please contact with the lab for this information.
Purity
>95% as determined by SDS-PAGE.
Purification
Protein A/G purified from cell culture supernatant.
Accession
Q495A1
Form
Liquid
Storage buffer
0.01M PBS, pH 7.4.Please refer to the specific buffer information in the hardcopy of datasheet or the lot-specific COA.
Stability and Storage
Use a manual defrost freezer and avoid repeated freeze-thaw cycles. Store at 4°C short term (1-2 weeks). Store at -20°C 12 months. Store at -80°C long term.
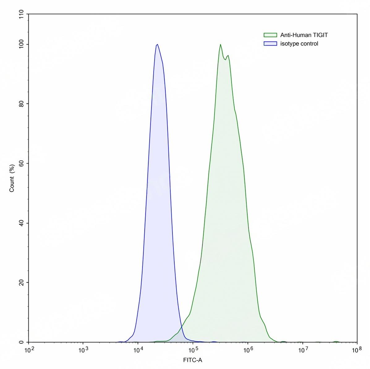
Caption
Flow-cytometry using anti-human TIGIT antibody.TIGIT Transfected CHO cells were stained with an irrelevant antibody (Blue Histogram) or an anti-human TIGIT antibody monoclonal antibody (Catalog No.:TD-HS739107 ,Green Histogram) at a concentration of 5 µg/ml for 30 mins at RT. After washing, bound antibody was detected using a FITC conjugated goat anti-human antibody (Catalog No.:TD-HF690414) and cells analysed on a NovoCyte Flow Cytometer.