EN
流式同型对照抗体
Anti-Human TIGIT Antibody (SAA1407)
All
TD-HS739307_1.jpg
TD-HS739307_2.jpg
TD-HS739307_3.jpg
  • CatalogTD-HS739307
  • ClonalitymAb
  • Application FCM
  • Synonyms
  • 规格
    50ug
  • 价格
    ¥询价
定制服务咨询
Catalog No. TD-HS739307
Species reactivity Human
Applications FCM
Host species Mouse
Isotype IgG2a, kappa
Clone ID SAA1407
Clonality Monoclonal
Target VSTM3, TIGIT, V-set and transmembrane domain-containing protein 3, VSIG9, V-set and immunoglobulin domain-containing protein 9, T-cell immunoreceptor with Ig and ITIM domains
Endotoxin level Please contact with the lab for this information.
Purity >95% as determined by SDS-PAGE.
Purification Protein A/G purified from cell culture supernatant.
Accession Q495A1
Form Liquid
Storage buffer 0.01M PBS, pH 7.4, 0.09% Sodium azide.
Stability and Storage Use a manual defrost freezer and avoid repeated freeze-thaw cycles. Store at 4°C short term (1-2 weeks). Store at -20°C 12 months. Store at -80°C long term.
Note For research use only.

TD-HS739307_1.jpg
Bioactivity
 
Detects TIGIT in indirect ELISAs.
TD-HS739307_2.jpg
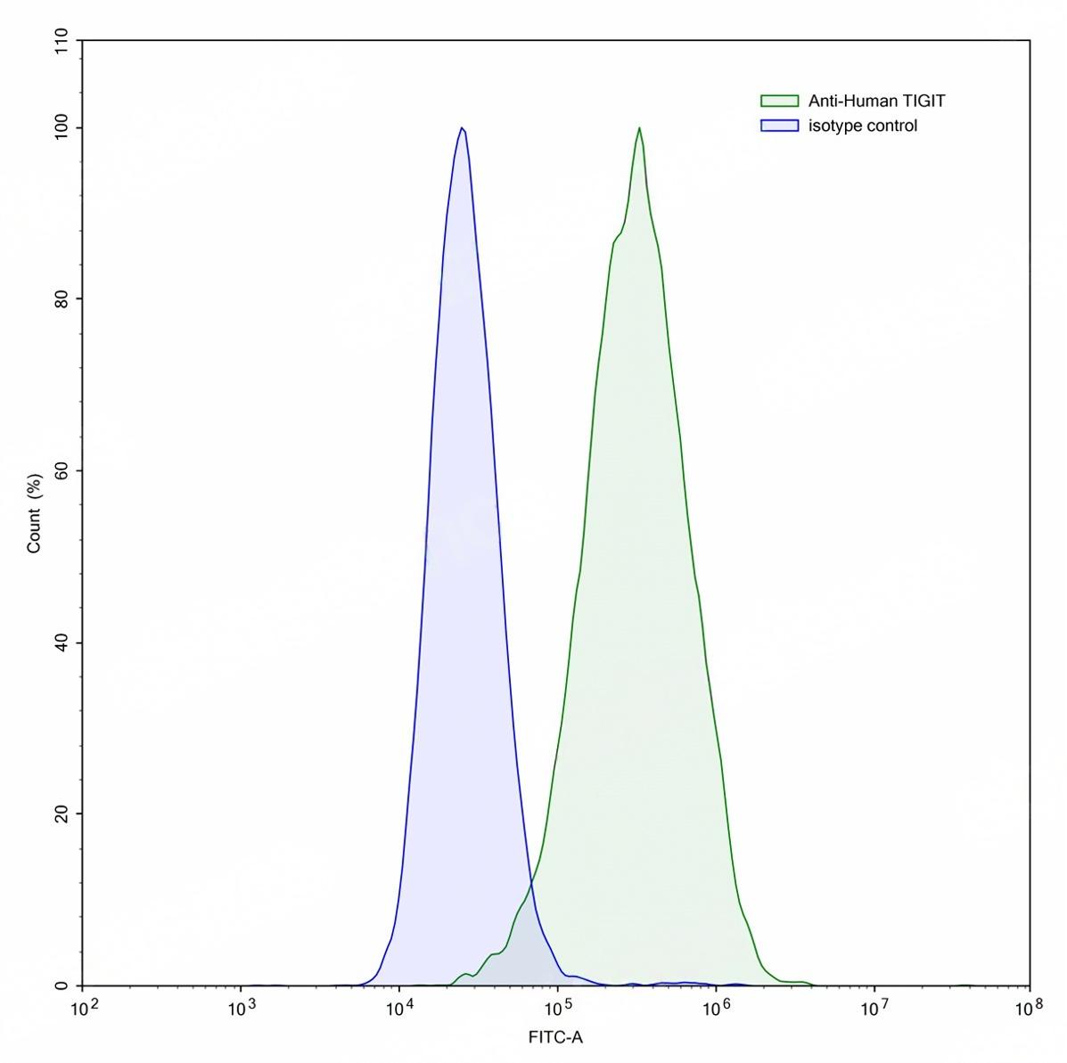
Flow Cytometry
 
Flow-cytometry using anti-human TIGIT antibody.TIGIT Transfected CHO cells were stained with an irrelevant antibody (Blue Histogram) or an anti-human TIGIT antibody monoclonal antibody (Catalog # TD-HS739307 ,Green Histogram) at a concentration of 5 µg/ml for 30 mins at RT. After washing, bound antibody was detected using a FITC conjugated goat anti-mouse antibody (Catalog # TD-MF690414) and cells analysed on a NovoCyte Flow Cytometer.
TD-HS739307_3.jpg
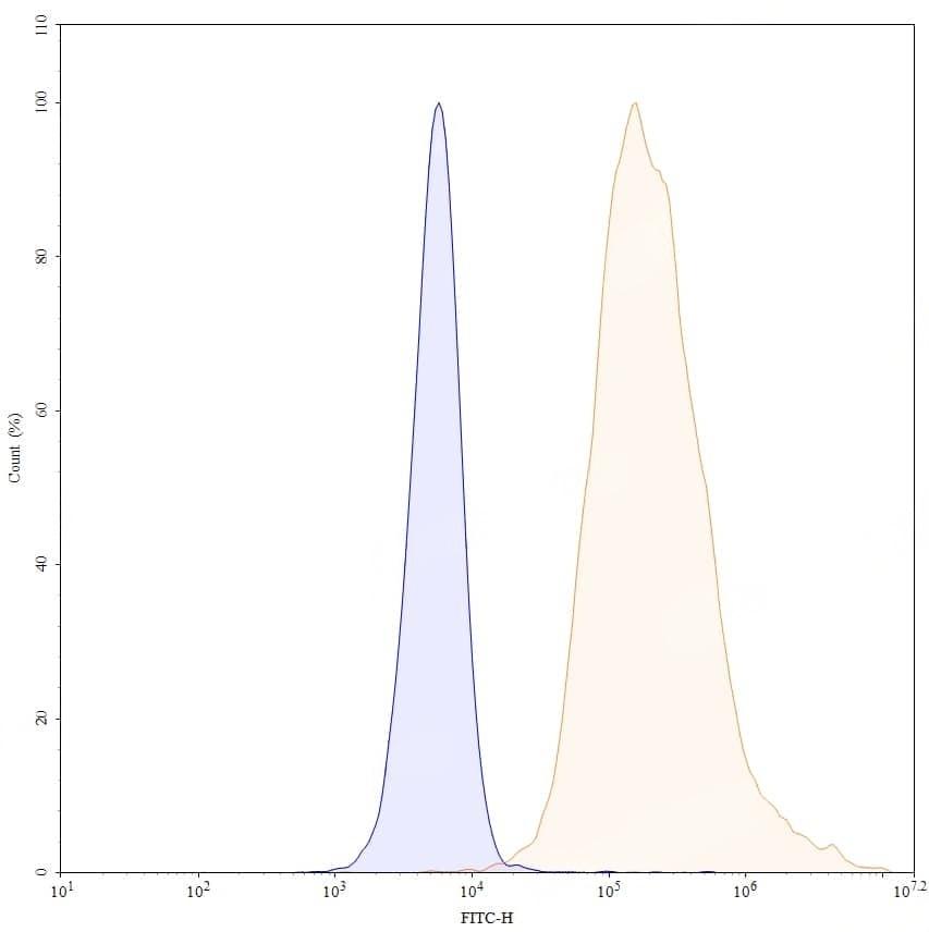
Flow Cytometry
 
Flow-cytometry using anti-human TIGIT antibody. Untransfected cells (blue Histogram) and Transfected cells (Yellow Histogram) were stained with an anti-human TIGIT monoclonal antibody (Catalog: TD-HS739307) at a concentration of 5 µg/ml for 30 mins at RT. After washing, bound antibody was detected using a Goat Anti-Mouse IgG H&L Polyclonal Antibody, FITC (Catalog: TD-MF690414) and cells analysed on a NovoCyte Flow Cytometer.