EN
流式同型对照抗体
Anti-Human CA9 Antibody (SAA0152)
All
TD-HS840107_1.jpg
  • CatalogTD-HS840107
  • ClonalitymAb
  • Application FCM
  • Synonyms
  • 规格
    50ug
  • 价格
    ¥询价
定制服务咨询
Catalog No. TD-HS840107
Species reactivity Human
Applications FCM
Host species Human
Isotype IgG1, kappa
Clone ID SAA0152
Clonality Monoclonal
Target Membrane antigen MN, P54/58N, Carbonic anhydrase 9, Renal cell carcinoma-associated antigen G250, CA-IX, CAIX, pMW1, Carbonic anhydrase IX, RCC-associated antigen G250, Carbonate dehydratase IX, CA9, MN, G250
Endotoxin level Please contact with the lab for this information.
Purity >95% as determined by SDS-PAGE.
Purification Protein A/G purified from cell culture supernatant.
Accession Q16790
Form Liquid
Storage buffer 0.01M PBS, pH 7.4.
Stability and Storage Use a manual defrost freezer and avoid repeated freeze-thaw cycles. Store at 4°C short term (1-2 weeks). Store at -20°C 12 months. Store at -80°C long term.
Note For research use only.

TD-HS840107_1.jpg
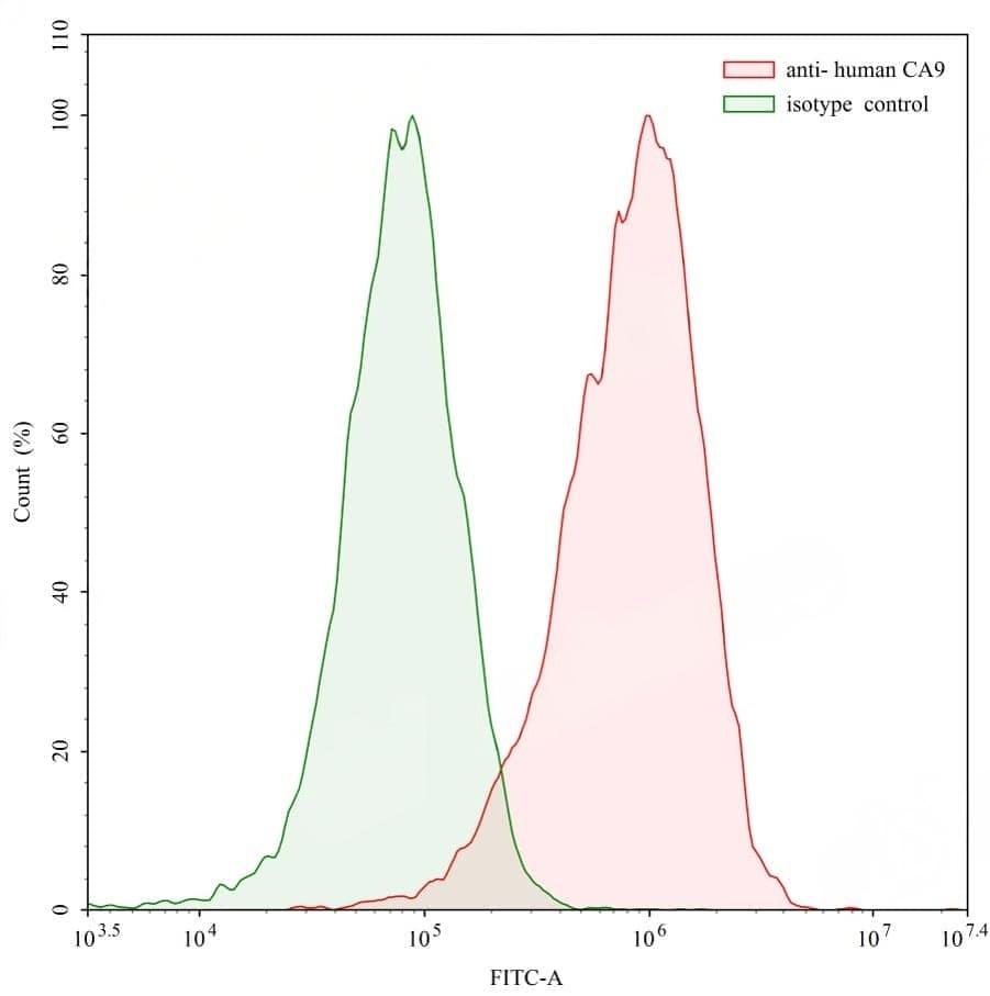
Flow Cytometry
 
Flow-cytometry using anti-human CA9 antibody. Human U-87 cell line were stained with an irrelevant antibody (Green Histogram) or an anti-human CA9 antibody monoclonal antibody (Catalog # TD-HS840107 , Red Histogram) at a concentration of 20 µg/ml for 30 mins at RT. After washing, bound antibody was detected using a FITC conjugated goat anti-human antibody (Catalog # TD-HF690414) and cells analysed on a NovoCyte Flow Cytometer.