EN
流式同型对照抗体
Anti-Human PODXL Antibody (Mab47)
All
TD-HT033107_1.jpg
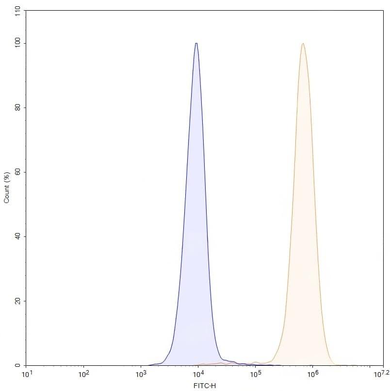
TD-HT033107_2.jpg
  • CatalogTD-HT033107
  • ClonalitymAb
  • Application ELISA, FCM, IHC, Neutralization
  • Synonyms
  • 规格
    50ug
  • 价格
    ¥询价
定制服务咨询
Catalog No. TD-HT033107
Species reactivity Human
Applications ELISA, FCM, IHC, Neutralization
Host species Mouse
Isotype IgG2a, kappa
Clone ID Mab47
Clonality Monoclonal
Target PCLP1, Podocalyxin-like protein 1, GCTM-2 antigen, Gp200, PODXL, Podocalyxin, PC, PCLP, PCLP-1
Endotoxin level Please contact with the lab for this information.
Purity >95% as determined by SDS-PAGE.
Purification Protein A/G purified from cell culture supernatant.
Accession O00592
Form Liquid
Storage buffer 0.01M PBS, pH 7.4.
Stability and Storage Use a manual defrost freezer and avoid repeated freeze-thaw cycles. Store at 4°C short term (1-2 weeks). Store at -20°C 12 months. Store at -80°C long term.
Note For research use only.

TD-HT033107_1.jpg
Bioactivity
 
Detects recombinant human PODXL (Cat No.: TD-HT033012) in indirect ELISA.
TD-HT033107_2.jpg
Western blot
 
Western blot analysis was performed using anti-PODXL monoclonal antibody at 1ug/mL on various samples.
Lane 1: recombinant human PODXL (Catalog No: TD-HT033012)
Lane 2: negative control