EN
流式同型对照抗体
Anti-Human CD156c/ADAM10 Antibody (11G2)
All
TD-HT182107_1.jpg
TD-HT182107_2.jpg
TD-HT182107_3.jpg
  • CatalogTD-HT182107
  • ClonalitymAb
  • Application FCM, WB
  • Synonyms
  • 规格
    50ug
  • 价格
    ¥询价
定制服务咨询
Catalog No. TD-HT182107
Species reactivity Human
Applications FCM, WB
Host species Mouse
Isotype IgG1, kappa
Clone ID 11G2
Clonality Monoclonal
Target ADAM 10, Mammalian disintegrin-metalloprotease, CD156c, MADM, ADAM10, Kuzbanian protein homolog, KUZ, CDw156, Disintegrin and metalloproteinase domain-containing protein 10
Endotoxin level Please contact with the lab for this information.
Purity >95% as determined by SDS-PAGE.
Purification Protein A/G purified from cell culture supernatant.
Accession O14672
Form Liquid
Storage buffer 0.01M PBS, pH 7.4.
Stability and Storage Use a manual defrost freezer and avoid repeated freeze-thaw cycles. Store at 4°C short term (1-2 weeks). Store at -20°C 12 months. Store at -80°C long term.
Note For research use only.

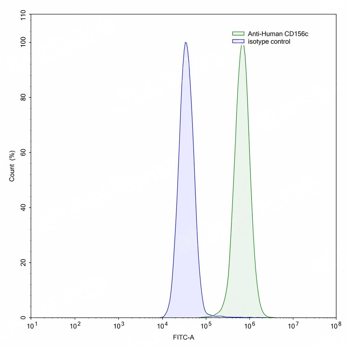
TD-HT182107_1.jpg
Flow-cytometry
 
Flow-cytometry using anti-human CD156c antibody.MCF7 cells were stained with an irrelevant antibody (Blue Histogram) or an anti-human CD156c antibody monoclonal antibody (Catalog # TD-HT182107 ,Green Histogram) at a concentration of 5 ug/ml for 30 mins at RT. After washing, bound antibody was detected using a FITC conjugated goat anti-mouse antibody (Catalog # TD-MF690414) and cells analysed on a NovoCyte Flow Cytometer.
TD-HT182107_2.jpg
Flow-cytometry
 
Flow-cytometry using anti-human CD156c antibody.THP-1 cells were stained with an irrelevant antibody (Blue Histogram) or an anti-human CD156c antibody monoclonal antibody (Catalog # TD-HT182107 ,Green Histogram) at a concentration of 5 ug/ml for 30 mins at RT. After washing, bound antibody was detected using a FITC conjugated goat anti-mouse antibody (Catalog # TD-MF690414) and cells analysed on a NovoCyte Flow Cytometer.
TD-HT182107_3.jpg
Flow-cytometry
 
Flow-cytometry using anti-human CD156c antibody.Human peripheral blood lymphocytes were stained with an irrelevant antibody (Blue Histogram) or an anti-human CD156c antibody monoclonal antibody (Catalog # TD-HT182107 ,Green Histogram) at a concentration of 5 ug/ml for 30 mins at RT. After washing, bound antibody was detected using a FITC conjugated goat anti-mouse antibody (Catalog # TD-MF690414) and cells analysed on a NovoCyte Flow Cytometer.
TD-HT182107_4.jpg
标题
 
Flow-cytometry using anti-human CD156c antibody.Human peripheral blood lymphocytes were stained with an irrelevant antibody (Blue Histogram) or an anti-human CD156c antibody monoclonal antibody (Catalog # TD-HT182107 ,Green Histogram) at a concentration of 5 ug/ml for 30 mins at RT. After washing, bound antibody was detected using a FITC conjugated goat anti-mouse antibody (Catalog # TD-MF690414) and cells analysed on a NovoCyte Flow Cytometer.