Anti-Human CD282/TLR2 Antibody (T2.1)(TD-HT188207) is amouse monoclonalantibody detectingTIL4inFCM, IF, IP, WB. Suitable forHuman.HighlightsMulti-Application— Validated across multiple applications.Flow Cytometry— Validated for flow cytometry applications.
Species reactivity
Human
Applications
FCM, IF, IP, WB
Host species
Mouse
Isotype
IgG2a, kappa
Clone ID
T2.1
Clonality
Monoclonal
Target
TIL4, Toll-like receptor 2, TLR2, Toll/interleukin-1 receptor-like protein 4, CD282
Endotoxin level
Please contact with the lab for this information.
Purity
>95% as determined by SDS-PAGE.
Purification
Protein A/G purified from cell culture supernatant.
Accession
O60603
Form
Liquid
Storage buffer
0.01M PBS, pH 7.4.Please refer to the specific buffer information in the hardcopy of datasheet or the lot-specific COA.
Stability and Storage
Use a manual defrost freezer and avoid repeated freeze-thaw cycles. Store at 4°C short term (1-2 weeks). Store at -20°C 12 months. Store at -80°C long term.
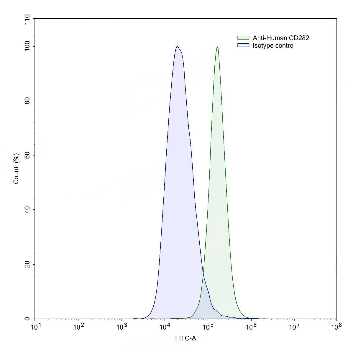
Caption
Flow-cytometry using anti-human CD282 antibody.THP-1 cells were stained with an irrelevant antibody (Blue Histogram) or an anti-human CD282 antibody monoclonal antibody (Catalog No.:TD-HT188207 ,Green Histogram) at a concentration of 5 ug/ml for 30 mins at RT. After washing, bound antibody was detected using a FITC conjugated goat anti-mouse antibody (Catalog No.:TD-MF690414) and cells analysed on a NovoCyte Flow Cytometer.