EN
流式同型对照抗体
Anti-Human CD262/TNFRSF10B/TRAIL-R2 Antibody (SAA1413)
All
TD-HT348307_1.jpg
TD-HT348307_2.jpg
TD-HT348307_3.jpg
  • CatalogTD-HT348307
  • ClonalitymAb
  • Application FCM
  • Synonyms
  • 规格
    50ug
  • 价格
    ¥询价
定制服务咨询
Catalog No. TD-HT348307
Species reactivity Human
Applications FCM
Host species Mouse
Isotype IgG2a, lambda
Clone ID SAA1413
Clonality Monoclonal
Target TRAILR2, TRAIL-R2, Death receptor 5, CD262, DR5, Tumor necrosis factor receptor superfamily member 10B, ZTNFR9, TRAIL receptor 2, TRICK2, TNFRSF10B, KILLER, TNF-related apoptosis-inducing ligand receptor 2
Endotoxin level Please contact with the lab for this information.
Purity >95% as determined by SDS-PAGE.
Purification Protein A/G purified from cell culture supernatant.
Accession O14763
Form Liquid
Storage buffer 0.01M PBS, pH 7.4, 0.09% Sodium azide.
Stability and Storage Use a manual defrost freezer and avoid repeated freeze-thaw cycles. Store at 4°C short term (1-2 weeks). Store at -20°C 12 months. Store at -80°C long term.
Note For research use only.

TD-HT348307_1.jpg
Flow CytoMetry
 
Flow-cytometry using anti-human CD262 antibody.CD262 Transfected CHO cells were stained with an irrelevant antibody (Blue Histogram) or an anti-human CD262 antibody monoclonal antibody (Catalog # TD-HT348307 ,Green Histogram) at a concentration of 5 ug/ml for 30 mins at RT. After washing, bound antibody was detected using a FITC conjugated goat anti-mouse antibody (Catalog # TD-MF690414) and cells analysed on a NovoCyte Flow Cytometer.
TD-HT348307_2.jpg
Flow CytoMetry
 
Flow-cytometry using anti-human CD262 antibody.HUVEC cells were stained with an irrelevant antibody (Blue Histogram) or an anti-human CD262 antibody monoclonal antibody (Catalog # TD-HT348307 ,Green Histogram) at a concentration of 5 ug/ml for 30 mins at RT. After washing, bound antibody was detected using a FITC conjugated goat anti-mouse antibody (Catalog # TD-MF690414) and cells analysed on a NovoCyte Flow Cytometer.
TD-HT348307_3.jpg
Flow CytoMetry
 
Flow-cytometry using anti-human CD262 antibody.MDA-MB-231 cells were stained with an irrelevant antibody (Blue Histogram) or an anti-human CD262 antibody monoclonal antibody (Catalog # TD-HT348307 ,Green Histogram) at a concentration of 5 ug/ml for 30 mins at RT. After washing, bound antibody was detected using a FITC conjugated goat anti-mouse antibody (Catalog # TD-MF690414) and cells analysed on a NovoCyte Flow Cytometer.
TD-HT348307_4.jpg
Bioactivity
 
SEC-HPLC detection for Anti-Human CD262/TNFRSF10B/TRAIL-R2 Antibody (ABS1916).
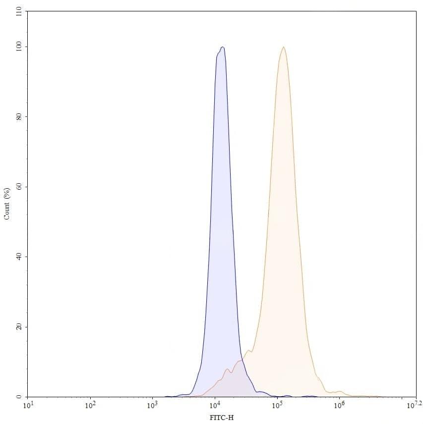
TD-HT348307_5.jpg
Flow CytoMetry
 
Flow-cytometry using anti-human CD262 antibody. Untransfected cells (blue Histogram) and Transfected cells (Yellow Histogram) were stained with an anti-human CD262 monoclonal antibody (Catalog: TD-HT348307) at a concentration of 5 µg/ml for 30 mins at RT. After washing, bound antibody was detected using a Goat Anti-Mouse IgG H&L Polyclonal Antibody, FITC (Catalog: TD-MF690414) and cells analysed on a NovoCyte Flow Cytometer.