EN
流式同型对照抗体
Anti-Human IL31RA Antibody (SAA0825), PE
All
TD-HV121127_1.jpg
  • CatalogTD-HV121127
  • ClonalitymAb
  • Application ELISA, FCM
  • Synonyms
  • 规格
    50T
  • 价格
    ¥询价
定制服务咨询
Catalog No. TD-HV121127
Species reactivity Human
Applications ELISA, FCM
Host species Human
Isotype IgG2, kappa
Clone ID SAA0825
Conjugation PE
Clonality Monoclonal
Target IL-31RA, Interleukin-31 receptor subunit alpha, IL31RA, hGLM-R, ZcytoR17, IL-31R-alpha, GPL, CRL3, Cytokine receptor-like 3, IL-31R subunit alpha, IL-31 receptor subunit alpha, Gp130-like receptor, GLM-R, Gp130-like monocyte receptor
Endotoxin level Please contact with the lab for this information.
Accession Q8NI17
Form Liquid
Storage buffer 0.01M PBS, pH 7.4, 0.2% BSA, 0.05% Proclin 300.
Stability and Storage Store at 4°C for 12 months. Protect from light. Do not freeze.
Note For flow cytometric staining, the suggested use of this reagent is 0.5 µg per million cells in 100 µL volume. It is recommended that the reagent be titrated for optimal performance for each application. For research use only.

TD-HV121127_1.jpg
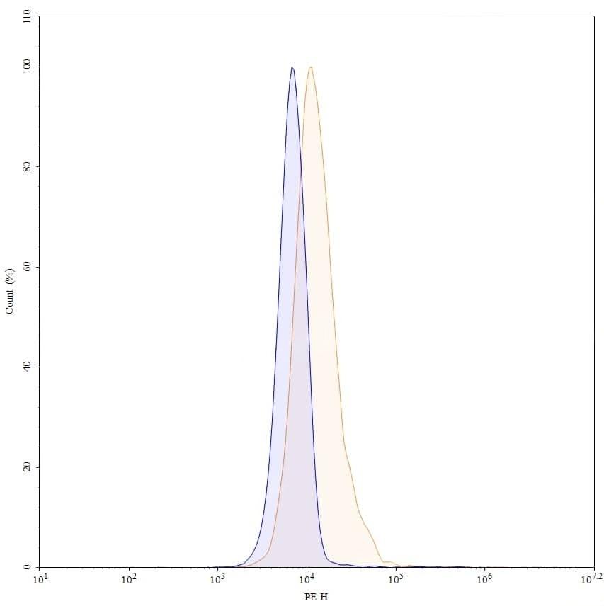
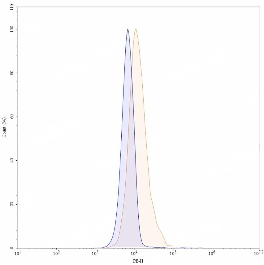
Flow CytoMetry
 
Flow-cytometry using PE anti-human IL31RA antibody. U87 cells were stained with an irrelevant antibody (Blue Histogram) or an PE anti-human IL31RA monoclonal antibody (Catalog: TD-HV121127, Yellow Histogram) at a concentration of 5 µg/ml for 30 mins at RT. After washing, and cells analysed on a NovoCyte Flow Cytometer.