Protein A/G purified from cell culture supernatant.
Accession
Q9NPY3
Form
Liquid
Storage buffer
0.01M PBS, pH 7.4.Please refer to the specific buffer information in the hardcopy of datasheet or the lot-specific COA.
Stability and Storage
Use a manual defrost freezer and avoid repeated freeze-thaw cycles. Store at 4°C short term (1-2 weeks). Store at -20°C 12 months. Store at -80°C long term.
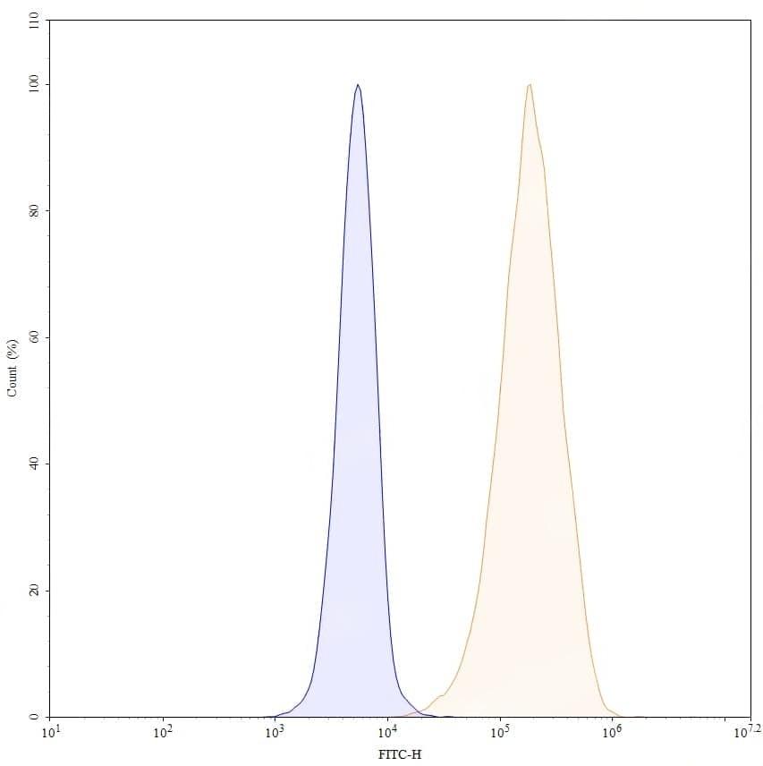
Caption
SEC-HPLC detection for Anti-Human CD93/C1qR Antibody (070-016). | Detects CD93/C1qR in indirect ELISAs. | Flow-cytometry using anti-human CD93 antibody. Human U-937 cell line were stained with an irrelevant antibody (Green Histogram) or an anti-human CD93 antibody monoclonal antibody (Catalog No.:TD-HV345107 , Red Histogram) at a concentration of 20 µg/ml for 30 mins at RT. After washing, bound antibody was detected using a CoraLite488 conjugated goat anti-mouse antibody (Catalog No.:TD-MF690314) and cells analysed on a NovoCyte Flow Cytometer. | Flow-cytometry using anti-human CD93 antibody. U937 cells were stained with an irrelevant antibody (Blue Histogram) or an anti-human CD93 monoclonal antibody (Catalog No.:TD-HV345107, Yellow Histogram) at a concentration of 5 µg/ml for 30 mins at RT. After washing, bound antibody was detected using a Goat Anti-Mouse IgG H&L Polyclonal Antibody, FITC (Catalog No.:TD-MF690414) and cells analysed on a NovoCyte Flow Cytometer.