0.01M PBS, pH 7.4, 0.2% BSA, 0.05% Proclin 300.Please refer to the specific buffer information in the hardcopy of datasheet or the lot-specific COA.
Stability and Storage
Store at 4°C for 12 months. Protect from light. Do not freeze.
Caption
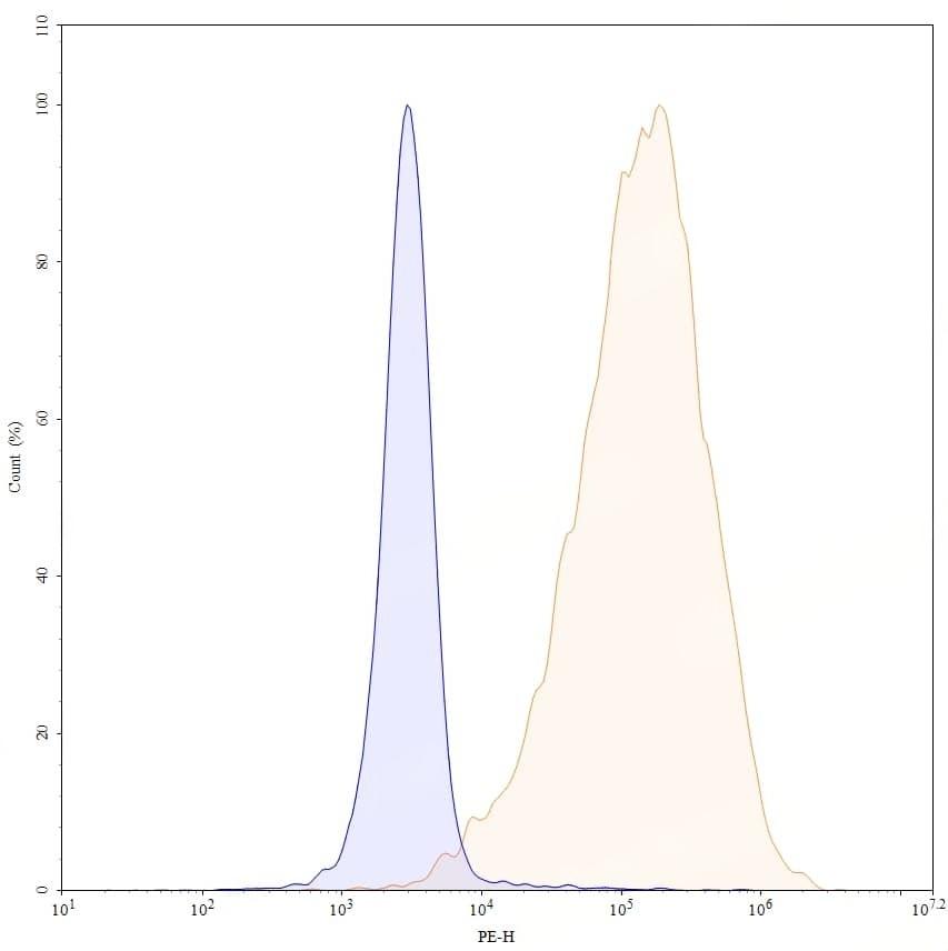
Flow-cytometry PE using anti-human CD114 antibody. Untransfected cells (blue Histogram) and Transfected cells (Yellow Histogram) were stained with an PE anti-human CD114 monoclonal antibody (Catalog No.:TD-HV643127) at a concentration of 5 µg/ml for 30 mins at RT. After washing, cells analysed on a NovoCyte Flow Cytometer.
Note
For flow cytometric staining, the suggested use of this reagent is 0.5 µg per million cells in 100 µL volume. It is recommended that the reagent be titrated for optimal performance for each application. For research use only.