EN
流式同型对照抗体
Anti-Human CXCL12/SDF-1 Antibody (SAA0467)
All
TD-HW376107_1.jpg
TD-HW376107_2.jpg
  • CatalogTD-HW376107
  • ClonalitymAb
  • Application ELISA, FCM
  • Synonyms
  • 规格
    50ug
  • 价格
    ¥询价
定制服务咨询
Catalog No. TD-HW376107
Species reactivity Human
Applications ELISA, FCM
Host species Mouse
Isotype IgG2a, kappa
Clone ID SAA0467
Clonality Monoclonal
Target Intercrine reduced in hepatomas, hSDF-1, Stromal cell-derived factor 1, SDF-1, Pre-B cell growth-stimulating factor, SDF1, SDF1A, C-X-C motif chemokine 12, SDF1B, CXCL12, IRH, PBSF, hIRH
Endotoxin level Please contact with the lab for this information.
Purity >95% as determined by SDS-PAGE.
Purification Protein A/G purified from cell culture supernatant.
Accession P48061
Form Liquid
Storage buffer 0.01M PBS, pH 7.4, 0.09% Sodium azide.
Stability and Storage Use a manual defrost freezer and avoid repeated freeze-thaw cycles. Store at 4°C short term (1-2 weeks). Store at -20°C 12 months. Store at -80°C long term.
Note For research use only.

TD-HW376107_1.jpg
Bioactivity
 
Detects Recombinant Human CXCL12/SDF-1 Protein (Cat No.: TD-HW376012) in indirect ELISA.
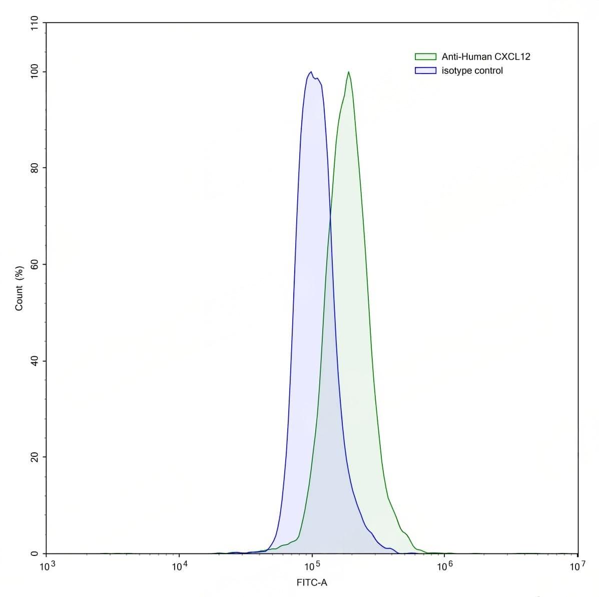
TD-HW376107_2.jpg
Flow Cytometry
 
Flow-cytometry using anti-human CXCL12 antibody.MDA-MB-453 cells were stained with an irrelevant antibody (Blue Histogram) or an anti-human CXCL12 antibody monoclonal antibody (Catalog # TD-HW376107 ,Green Histogram) at a concentration of 5 µg/ml for 30 mins at RT. After washing, bound antibody was detected using a FITC conjugated goat anti-mouse antibody (Catalog # TD-MF690414) and cells analysed on a NovoCyte Flow Cytometer.